EasyManua.ls Logo

Plinius M8 - Settings Menu Diagram; Denotes a Button Press

Plinius M8
20 pages
Print Icon
To Next Page IconTo Next Page
To Next Page IconTo Next Page
To Previous Page IconTo Previous Page
To Previous Page IconTo Previous Page
Loading...
15
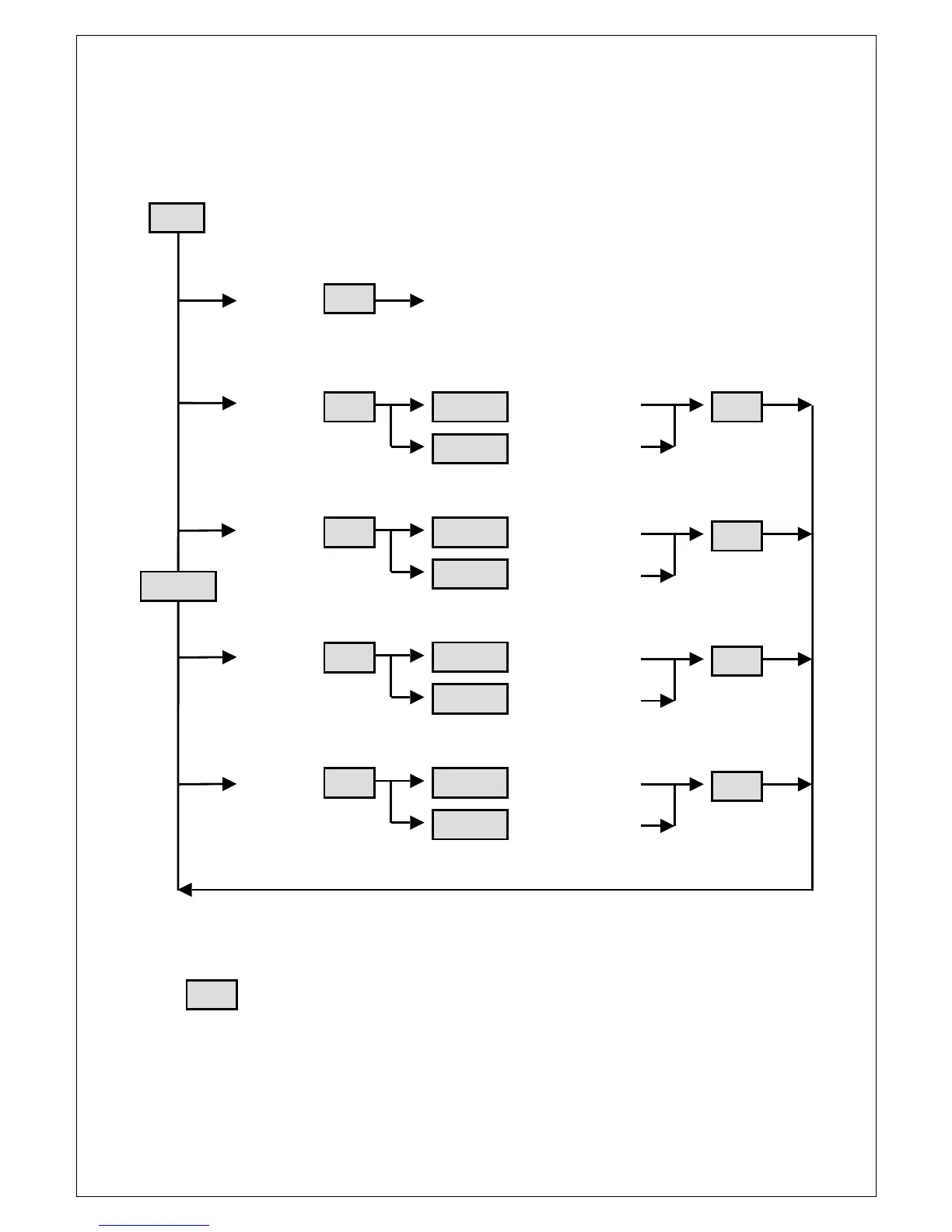
SETTINGS
SETTINGS SETTINGS
SETTINGS MENU DIAGRAM
MENU DIAGRAMMENU DIAGRAM
MENU DIAGRAM
EXIT M8 returns to Main Screen
BALANCE Balance Left -dB
Balance Right -dB
BYPASS Balance Bypassed
Balance Enabled
DISPLAY Display Level 31
Display Level 1
CD MODE CD Single Ended
CD Balanced
Denotes a button press
Up or Down can be held down to perform repetitive key presses
Press and hold Up and Down together within Balance sub-menu to return to centre position
After 15 seconds of inactivity in any sub-menu the preamplifier will return to the Main Screen
If the preamplifier does auto exit the menu system, your settings are not saved
Menu
Enter
Enter
Enter
Enter
Enter
U
p
Enter
Enter
Enter
Enter
U
p
/Down
U
p
/Down
Down
U
p
U
p
/Down
U
p
/Down
Down
U
p
/Down

Related product manuals