EasyManua.ls Logo

Powermatic PM1250 - Electrical Connections for PM1250

Powermatic PM1250
16 pages
Print Icon
To Next Page IconTo Next Page
To Next Page IconTo Next Page
To Previous Page IconTo Previous Page
To Previous Page IconTo Previous Page
Loading...
14
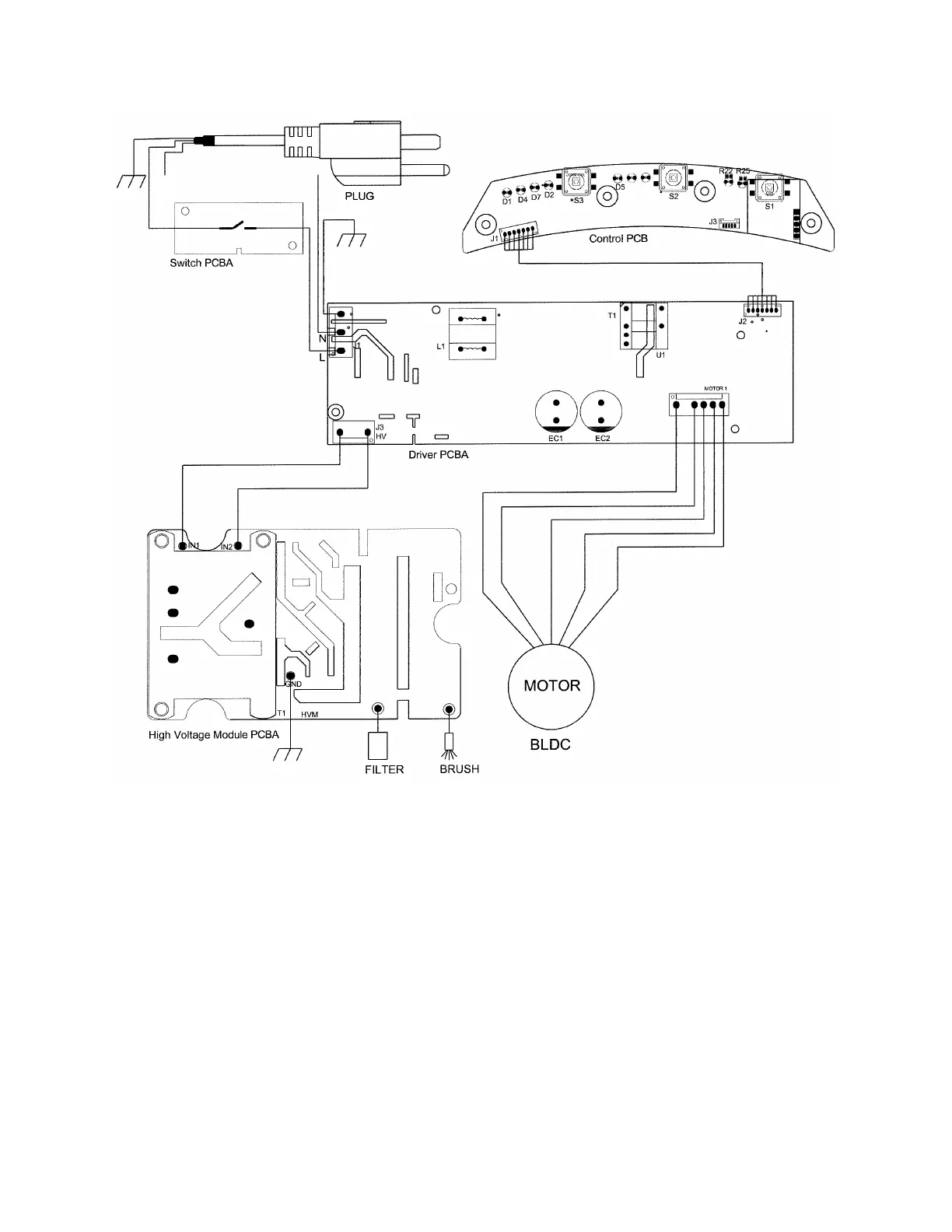
12.0 Electrical connections for PM1250

Related product manuals