EasyManua.ls Logo

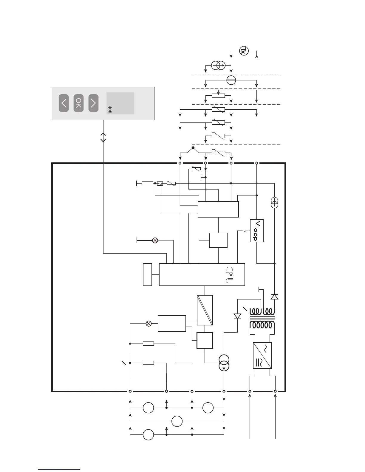
PR 4114 - Block Diagram

PR 4114
27 pages
Print Icon
To Next Page IconTo Next Page
To Next Page IconTo Next Page
To Previous Page IconTo Previous Page
To Previous Page IconTo Previous Page
Loading...
50.0
VALVE 5
l / min
4114
4
3
2
+
-
+
-
11
13
14
33
31
12
D / A
Safety
A / D
PT C
CJ C
0.2 mA
43
44
42
41
MU X
EEPROM
CP U
VV
mA
mA
I+
10 V
1 V
+
-
*
10 Ω
50 Ω500 Ω
16 4114V104-UK
BLOCK DIAGRAM
Potentiometer
2-wire transmitter
Voltage
Current
RTD and lin. R,
connection,
wires
Supply
Supply
21.6...253 VAC or
19.2...300 VDC
Gnd.
I + V
Out.
I
Out.
V
Out.
TC
Green
Red
Order separately: CJC connector 5910

Related product manuals