EasyManua.ls Logo

ProTerm RAY 9-24K - Cascade Wiring Diagram; Interconnection the Electric Boiler with DHW Tank; DHW Tank Integration

ProTerm RAY 9-24K
14 pages
Print Icon
To Next Page IconTo Next Page
To Next Page IconTo Next Page
To Previous Page IconTo Previous Page
To Previous Page IconTo Previous Page
Loading...
Supplied By www.heating spares.co Tel. 0161 620 6677
12
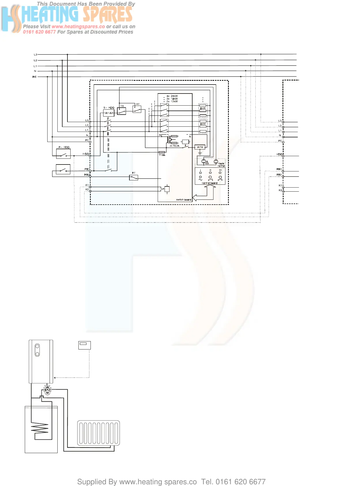
13.1. Wiring diagram of two boilers connected to cascade
TS – pressure switch 0,8 Bar
HT – over heat thermostat 100°C
PT – operating thermostat max. 85°C
PR1,PR2 – room thermostat 230 V / 0,1 A
HDO – ripple control
S-HDO – RC contactor
K1,K2 cascade output (only 21 kW and 24 kW)
14. Interconnection the electric boiler with DHW tank
The electric boiler PROTHERM can be to add to non-direct DHW
tank PROTHERM of series B60Z, B100MS, B100Z, B200S and B200Z.
For a correct communication between the boiler and the DHW tank itś
necessary to fill following conditions which relate to a pic. on the page No.
13.
Assembly conditions:
- to a distribution a heating water into a heating system or into DHW itś
necessary to use a 3-way motor valve with donkey-switching contact (3/4”
valve with a exterior screw - No. in a order 2046, 1” valve with a interior
screw – No. in a order 2045)
- contacts of a room thermostat (PR) are played to donkey-contact W1
and W2 of the 3-way motor valve
- the room thermostat will be connect between a contact of a thermostat
of the DHW tank TB2 and a contact of a supply phase of the 3-way valve
motor
cascade
connection
PR
boiler
DHW tank