EasyManua.ls Logo

Proview 770 - Page 18

Proview 770
39 pages
Print Icon
To Next Page IconTo Next Page
To Next Page IconTo Next Page
To Previous Page IconTo Previous Page
To Previous Page IconTo Previous Page
Loading...
NO
YES
NO
YES
YES
YES
YES
NO
NO
YES
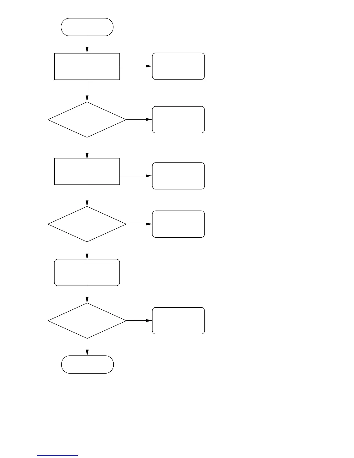
Step 2
Check the main
board
12V
?
+5.0 V ?
Check
U10,U11,TR1
H/V input
Signal ?
Check the main
board
U7
/
Pin 5
?
Change
U9
Check
H/V Signal
Display ?
Nice Job !
Change
Signal Cable
Check
F1,D5
Check
U7

Related product manuals