EasyManua.ls Logo

Proview 770 - Page 19

Proview 770
39 pages
Print Icon
To Next Page IconTo Next Page
To Next Page IconTo Next Page
To Previous Page IconTo Previous Page
To Previous Page IconTo Previous Page
Loading...
NO
YES
NO
YES
NO
YES
YES
NO
NO
YES
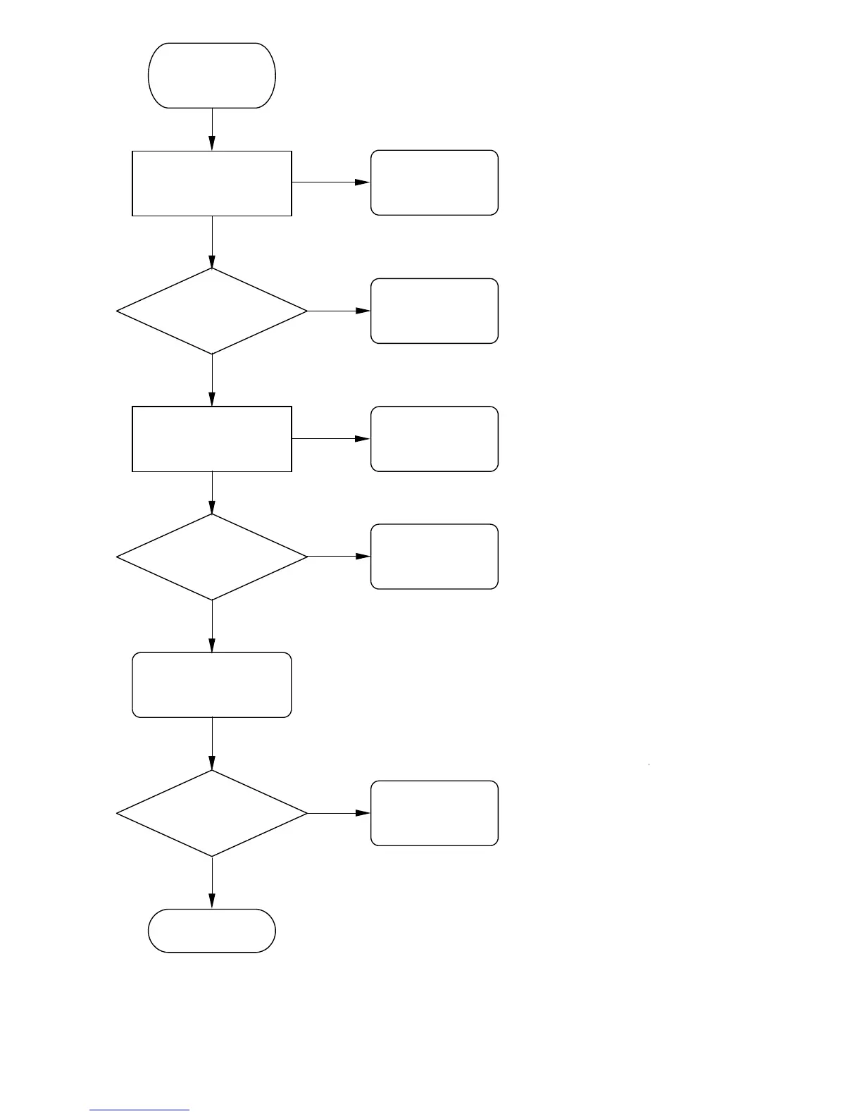
No display
(White)
Check the main
board
5V
?
+3.3V ?
H/V Input
Signal ?
Check the main
board
U9/Pin3
?
Change
U9
Check
H/V Signal
Display ?
Nice Job !
Change
Signal Cable
Check
U10,U11,TR1
Check
U8,U13
Check
3.3V Circuit

Related product manuals