EasyManua.ls Logo

Pye Video E7A02UD - Page 19

Pye Video E7A02UD
57 pages
Print Icon
To Next Page IconTo Next Page
To Next Page IconTo Next Page
To Previous Page IconTo Previous Page
To Previous Page IconTo Previous Page
Loading...
1-9-2
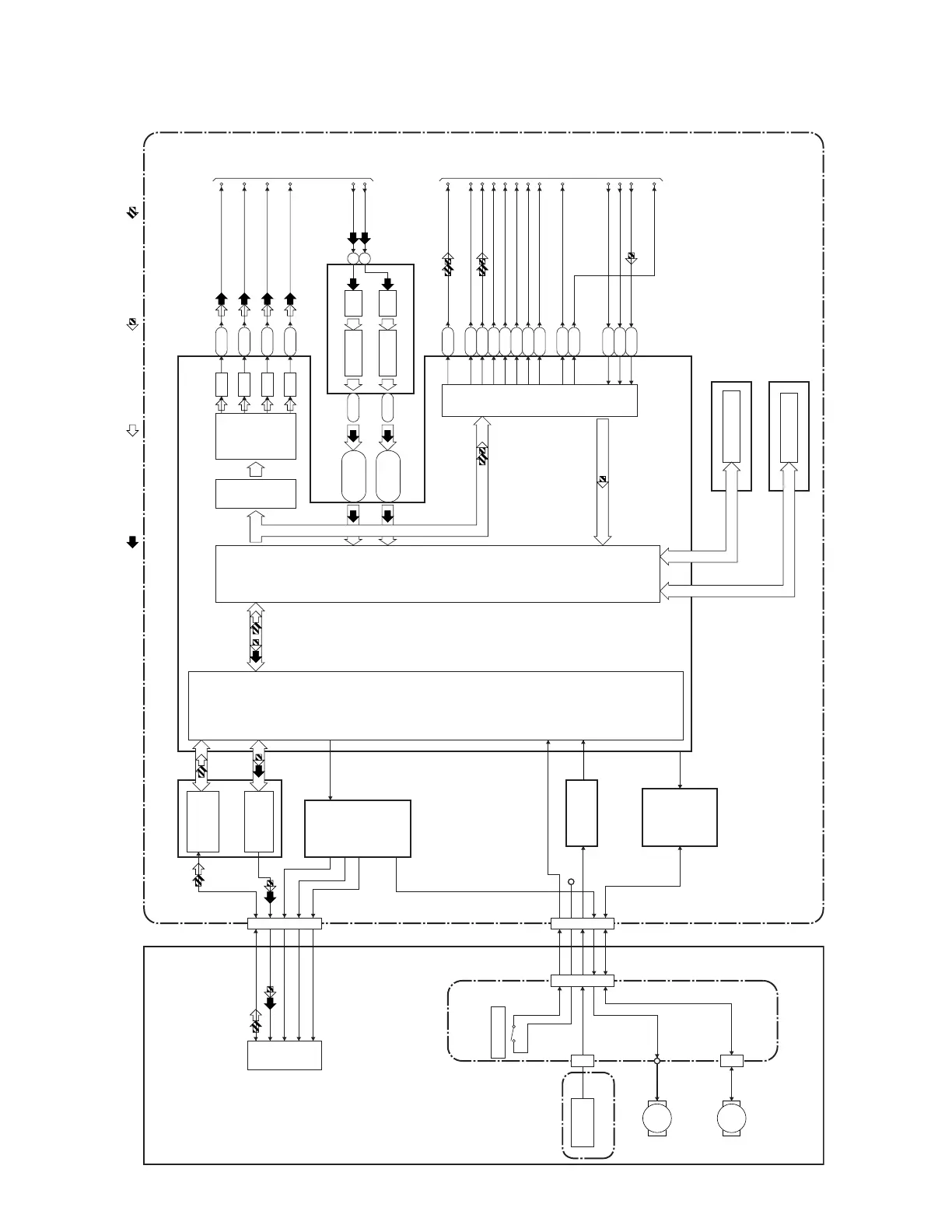
Digital Signal Process Block Diagram
IC101
FRONT-END
DIGITAL
SIGNAL
PROCESS
IC201
RF/
ERROR AMP
IC301
MOTOR
DRIVER
MOTOR
DRIVER
IC202
OP AMP
IC302
IC104 (FLASH MEMORY)
DVD MAIN CBA
TO VIDEO
BLOCK
DIAGRAM
TO AUDIO
BLOCK
DIAGRAM
SPDIF
BCK
DATA
LRCK
MD
MC
SCK
MS
BCK
DATA
LRCK
SYSCLK
T2
G4
L4
K1
G3
U1
R3
U2
M25
K26
P24
T3
P2
R1
P3
R2
VIDEO-Y(I/P)
VIDEO-C
VIDEO-Cb/Pb
VIDEO-Cr/Pr
D/A
D/A
D/A
D/A
AUDIO
I/F
VIDEO
ENCODER
BACK-END
DIGITAL
SIGNAL
PROCESS
VIDEO
I/F
FLASH MEMORY
FE
ENCODER
TRAY OPEN
IC102 (DDR SDRAM)
DDR SDRAM
CN201
DVD MECHANISM
TILT
TRACKING
FOCUS
PICK
-UP
SLED
MOTOR
M
REC VIDEO SIGNAL PB VIDEO SIGNAL REC AUDIO SIGNAL PB AUDIO SIGNAL
ENCODER CBA
LPC
CN1001
CN1003
SPINDLE
MOTOR
M
CN1002
RELAY CBA
CN301
+3.3V
VIDEO-Y/CVBS
VIDEO-C
IC701 (VIDEO DECODER)
DECODER A/D45-50
Y2, AA4,
AB1-AB4
DECODER A/D39-44
V3, Y3, W1,
Y4, W2, AA3
10
13
AIMS
R26
E7A02BLD

Related product manuals