EasyManua.ls Logo

QSC touchmix-30 pro - Mono Auxiliary Output

QSC touchmix-30 pro
146 pages
To Next Page IconTo Next Page
To Next Page IconTo Next Page
To Previous Page IconTo Previous Page
To Previous Page IconTo Previous Page
Loading...
130
1001108-01-F
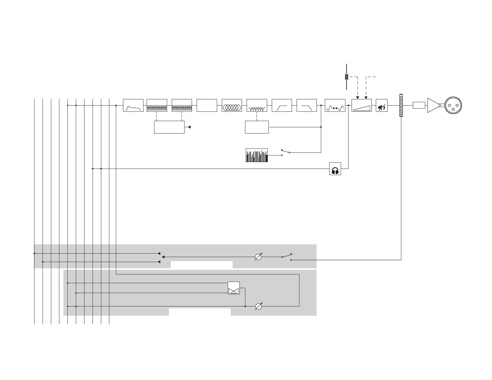
Mono Auxiliary Output
TouchMix-8 and TouchMix-16
Main L/RAux Level
TouchMix-30 Only, Auxes 1 - 8
RTA
Aux
Level
To Mono Mode Auxes
To Stereo Mode Auxes (Odd/L)
To Stereo Mode Auxes (Odd/R)
Main Outputs
L R
Cue
L R
Aux (Odd)
To Multi-Track
FX
Sub-Groups (odd) *
Sub-Groups (even) *
Aux (Even)
Feedback
Wizard
Main Fader
From DCA Masters
* TouchMix-30 only
Room Tuning
Wizard
From
TouchMix-30: Talkback In
TouchMix-16: In 16
TouchMix-8: In 8
Odd Auxes
Even Auxes
User EQ
Room
Tuning
Speaker
Preset
Delay
Low Cut High Cut
Gain
Gain
GEQ
Mute
GEQ
PEQ Anti
Feedback
Cue
Main Left
D/A
Pan
Limiter

Table of Contents

Other manuals for QSC touchmix-30 pro

Related product manuals