EasyManua.ls Logo

Quartz Q16 - Remote Control - Q-Link

Default Icon
43 pages
Print Icon
To Next Page IconTo Next Page
To Next Page IconTo Next Page
To Previous Page IconTo Previous Page
To Previous Page IconTo Previous Page
Loading...
Quartz Q16/Q32 System Manual
18 May 2004 Issue 5.00 Page 16
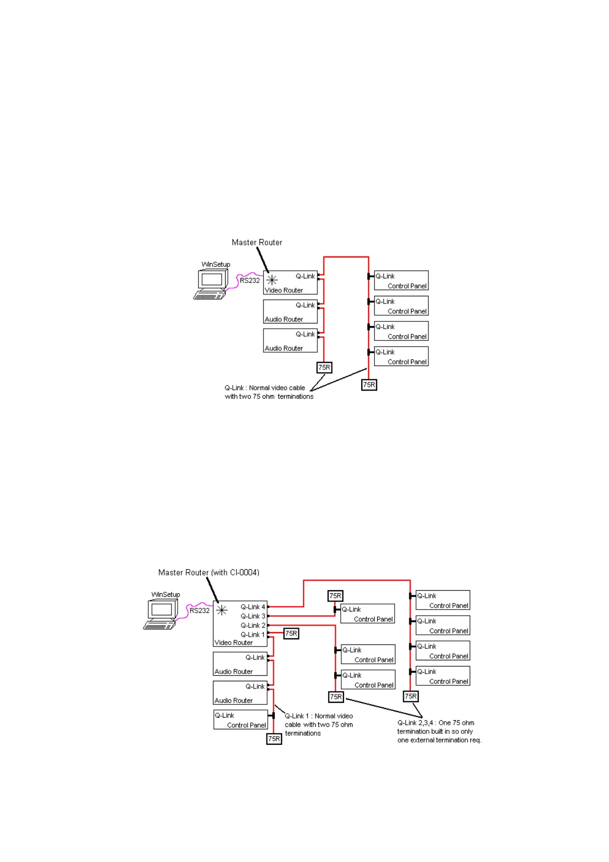
Remote Control - Q-link
All the frames and remote control panels are connected by a single coaxial link called Q-link. This link
uses standard 75 video cable daisy-chained from frame to frame and panel to panel. Each end of
the link must be terminated in 75. A pair of connectors is fitted to the frames and the link looped
through them.
On frames with several Q-Link connectors the “Q-Link-1” or “Q-Link 1a/1b” is always available. The
extra Q-link connectors are only supported when a CI-0004 module is installed on to the FU-0003
processor. Only one connector is fitted on the panels and a T-piece needed to tap off the Q-link. In
this way a panel can be removed from service and replaced without disrupting the link, even
temporarily.
This daisy chain method ensures the best transmission quality of the control signals down the
cable. Short cuts that might save cable, such as running stubs to some panels, are not
recommended as this may cause data errors under certain circumstances. The maximum cable
length is shown in the Technical Specification in Section 2 of this manual.
A total of 64 devices (V5 firmware) can be supported, normally organised as 16 frames and 48
panels. Each unit connected to the Q-link has its own address switch that is set up as part of the
system setup.
In medium sized systems it may be more suitable to have several Q-Links on the master frame and to
wire off in different directions. This requires a CI-0004 module in the master router. Only routers of
32x32 and above have the extra BNC connectors to support a CI-0004.