EasyManua.ls Logo

RBI FlexCore CK 6000 - Page 82

RBI FlexCore CK 6000
136 pages
Print Icon
To Next Page IconTo Next Page
To Next Page IconTo Next Page
To Previous Page IconTo Previous Page
To Previous Page IconTo Previous Page
Loading...
WIRING CONNECTIONS HeatNet Control V3
Page 82
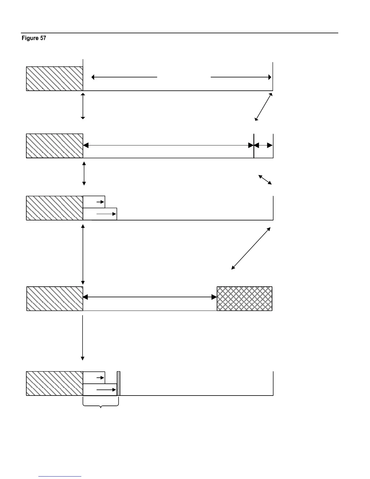
Using a 420 mA signal for direct modulation
100%
Boiler Output
0%
Boiler Off
Ignition
100%
0%
Percent of Boilers
Output
Percent of Boilers
OUTPUT
Ignition
4mA 20mA
Control Signal
Output Range From
Control
No Effect
Once boiler starts the
control signal must
drop below 4.01 mA
to stop Boiler
MAX
OUTPUT
After Ignition
0%
100%
Control Signal to MAX Output
Boiler Off
Percent of Boilers
INPUT
0ma
Display input % of control when running
A control signal greater
than 4.2mA (adjustable)
will start boiler.
PWM Duty Cycle
Blower Off
20%
Blower Fully ON
80% 100%
0%
20% = the
minimum speed
the VFD will run
20% for 5:1 boilers
25% for 4:1 boilers
33% for 3:1 boilers
33%
20%
25%
33%
20%
25%
20% for 5:1 boilers
25% for 4:1 boilers
33% for 3:1 boilers
Boiler Off
Set in
calibration

Table of Contents

Related product manuals