5
Troubleshooting
Series Circuit
Unit Response Time (does not include safety control system response time)
Refer to Technical Specifications (page 1) for
certification information and ratings.
Refer to Technical Specifications (page 1) for
certification information and ratings.
Ye l
Red
Brown
Gray
Pink
Blue
24VDC
Power
Supply
1606
-XL120D
Switch 1
+24
RTN
Switch 2
White
White
Ye l
Red
Brown
Gray
Pink
Blue
Actuator 1
Actuator 2
Switch 3
White
Ye l
Red
Brown
Gray
Pink
Blue
Actuator 3
Switch 4
White
Ye l
Red
Brown
Gray
Pink
Blue
Actuator 4
Switch 5
White
Ye l
Red
Brown
Gray
Pink
Blue
Actuator 5
+24 V
+24 V
+24 V
+24 V
+0 V
+0 V
+0 V
+0 V
+0 V
+0 V
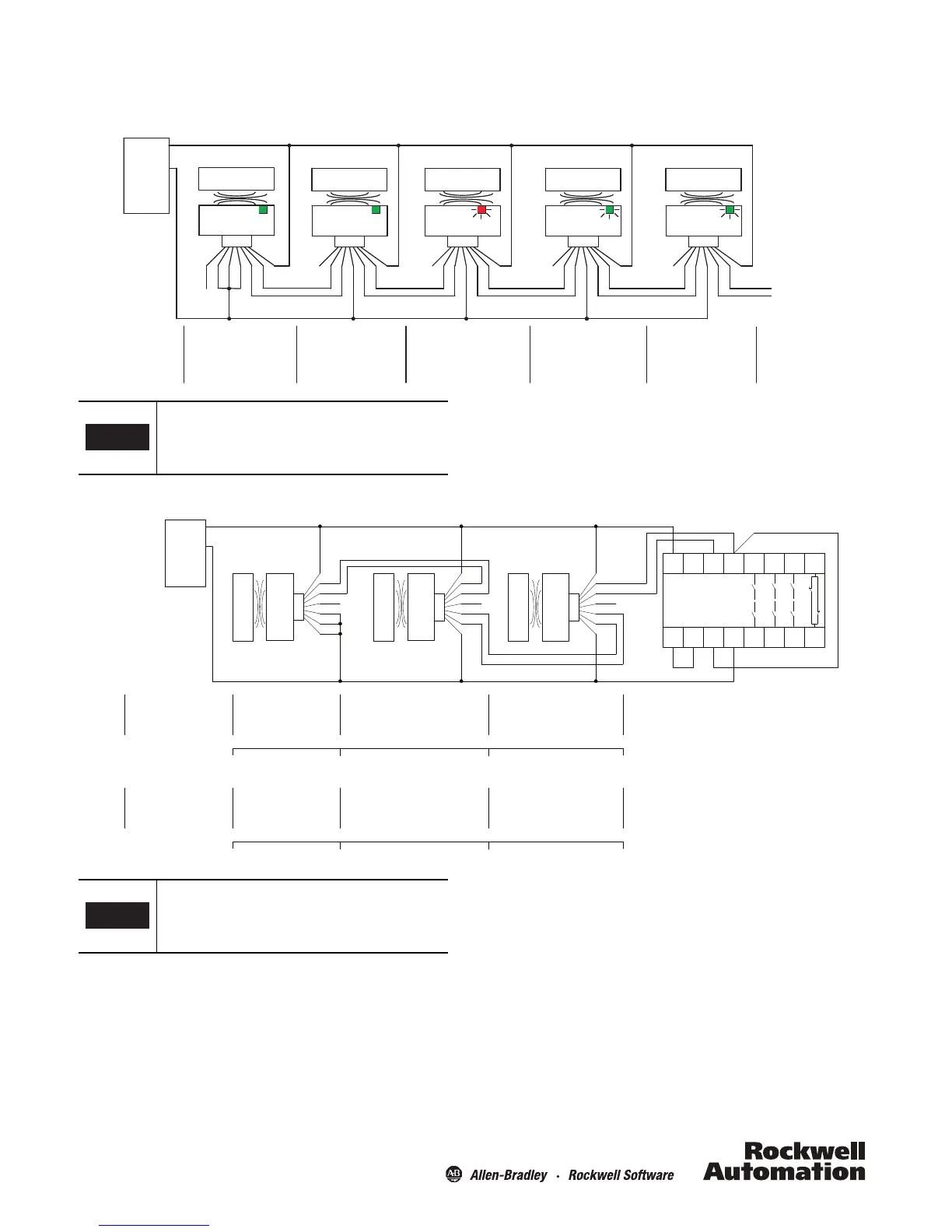
Actuator 2 is in sensing range.
Switch
2 is functioning properly
OSSDs are energize to 24 V
Green LED is ON.
Actuator 3 is in sensing range.
Switch
3 has fault.
See Table Above—Red LED is flashing
Actuator 1 is in sensing range.
Switch
1 is functioning properly
OSSDs are energize to 24 V
Green LED is ON.
Actuator 4 is in sensing range.
Switch
4 is functioning properly.
Series inputs are 0 V.
OSSDs are de-energized to 0V .
Green LED is Flashing to indicate
Series inputs are not 24V.
Actuator 5 is in sensing range.
Switch
5 is functioning properl y .
Series inputs are 0V .
OSSDs are de-energized to 0V.
Green LED is Flashing to indicate
Series inputs are not 24V.
OSSD’s are OFF
Recoverable fault
Yel
Red
White
Gray
Pink
Blue
24V DC
Power
Supply
1606
Sensor 1
+24
RT
Sensor 2
Brown
Brown
Gray
Pink
White
Yel
Red
Blue
Sensor 3
Brown
Yel
Red
White
Gray
Pink
Blue
A1
S21
S11 41332313S12S52
42342414A2S34S22
MSR127TP
Actuator 1
Actuator 2
Actuator 3
Initial Conditions:
All actuators are in sensing
distance.
Actuator 1 is moved out of
sensing range.
Sensor 2 drops the 24 volts
(red and yellow) from Sensor 1
OSSD outputs.
Green LED flashes.
Sensor 3 drops the 24 volts
(red and yellow) from Sensor 2
OSSD outputs.
Green LED flashes.
0 ms
54 ms 72 ms 90 ms
Actuator 1 is out of sensing
range.
Actuator 2 and 3 are in
sensing range.
Actuator 1 is moved into sensing
range.
Sensor 1 OSSD outputs are
energized.
Sensor 2 OSSD inputs (red and yellow)
transition to 24V DC from Sensor 1
OSSD outputs.
Sensor 2 OSSD outputs are energized
Sensor 3 OSSD inputs (red and
yellow) transition to 24V DC from
Sensor 2 OSSD outputs.
Sensor 3 OSSD outputs are
energized.
0 ms
360 ms 378 ms 396 ms
OFF
ON