EasyManua.ls Logo

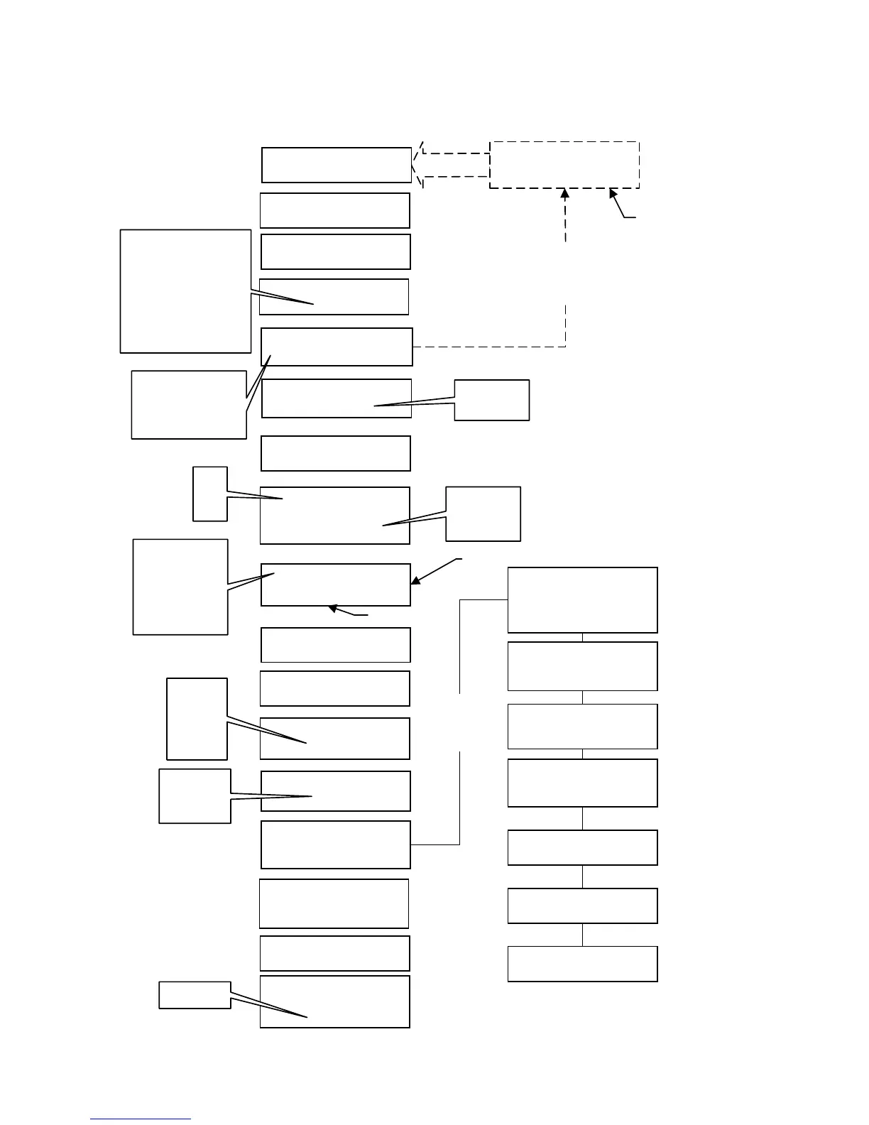
Rodgers 795 - 795 User Menu Items

Default Icon
56 pages
Print Icon
To Next Page IconTo Next Page
To Next Page IconTo Next Page
To Previous Page IconTo Previous Page
To Previous Page IconTo Previous Page
Loading...
6
MASTER TUNING
²²²²²²²²²²²²²
This menu item appears
when MASTER TUNING
is ADJUSTABLE or
MANUAL ADJ ONLY
AUX
²²²²²²²²²²
OFF, -31.25 THRU 6.25dB
WIND STABILIZER
OFF, ½, ON
MASTER VOLUME
-20.00 thru 5.00 dB
REVERB VOLUME
OFF, -31.25 thru 6.25 dB
TRANSPOSER
²
TUNING A=
²²²
.
²
427.7 thru 452.8
(± ½ SEMITONE)
TRANSPOSER
4b thru 4#
795 User Menu Items
Hold SET, turn SELECT knob
counterclockwise.
LINE OUT GAIN
0 thru 18.75 dB
²²
MINIMUM
EXPR:
²²²²²²²²
PD
GT
SW
²² ²²²²
TREM
RATE:
²
DEPTH:
²
GT MAIN
GT SPARE
GT FLUTE
GT FLUTEVIB
SW MAIN
SW SPARE
SW FLUTE
SW FLUTEVIB
-9 thru 9
-9 thru 9
TEMPERAMENT
²²²²
EQUAL
MEAN-TONE
PYTHAGOREAN
KIRNBERGER
WERCKMEISTER I
WERCKMEISTER III
YOUNG I
YOUNG II
LOCKED A=440
ADJUSTABLE
MANUAL ADJ
ONLY
PPPP
PPP
NORMAL
CONSOLE LAMPS
²²²²
BRIGHT
DIM
REVERB TYPE
²²²²
REVERB TIME
²²²²
AUX INPUTS TO
ANTIPH CTLS
OFF, ON
AUX MAIN
BALANCE
-10.00 thru 10.00 dB
AUX ANT VOLUME
OFF, -31.25 THRU
6.25dB
AUX ANT
BALANCE
-10.00 thru 10.00 dB
AUX BASS
-14.00 thru 14.00 dB
AUX TREBLE
-14.00 thru 14.00 dB
AUX GAIN BOOST
0 thru 18.75 dB
AUX MAIN
VOLUME
OFF, -31.25 THRU
6.25dB
Use the
ALPHA DIAL
to select these
menu items.
ROOM1
ROOM2
ROOM3
HALL1
HALL2
SHORT
NORMAL
LONG
VOICE PALETTE
(UN) LOCKED
VOICE PALETTE
MENU
PED TO GT PISTON
COUPLER
²²²²
ON/OFF

Table of Contents

Related product manuals