EasyManua.ls Logo

Samsung AR09JSFPPWQNEE - 11 Block Diagram; Indoor Unit

Samsung AR09JSFPPWQNEE
150 pages
Print Icon
To Next Page IconTo Next Page
To Next Page IconTo Next Page
To Previous Page IconTo Previous Page
To Previous Page IconTo Previous Page
Loading...
Samsung Electronics 11-1
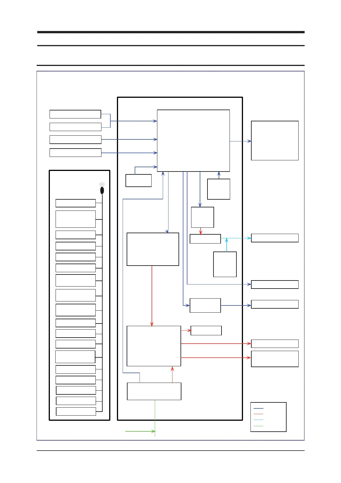
11. Block Diagram
11-1 Indoor unit
REMOTE CON TROL
POWERON/OFF
MODE
(AUTO,COOL,DRY,FAN,
HEAT)
FAN SPEED SELECT
(H/M/L/AUTO)
TURBO OPERATION
BLADE-H/V
MOVINGSELECT
ON,OFF TIMER
SELECT(UP/DOWN)
TEMPERATURE
SELECT(UP/DOWN)
TEMP/HUMISELECT
SPISELECT
AUTOCLEAN SELECT
d'LIGHT COOLSELECT
GOOD SLEEP SELECT
SMARTSAVER SELECT
WPS MODESELECT
BEEPON/OFF SELECT
QUIET OPERATION
DISPLAY ON/OFF SELECT
AP MODESELECT
INFRARED SIGNAL
ROOM TEMPERATURESENSOR
HEATEXCHANGER SENSOR
·H/V BLADE CONTROL
·INDOOR FAN MOTOR CONTROL
· OUTDOOR COMMUNICATION
·TEMPERATURE CONTROL
·HUMIDITY CONTROL
·TIMER
· BUZZERCONTROL
· WIFI MODEMCOMMUNICATION
· DISPLAY CONTROL
·SPI
OSCILLATION
CIRCUIT
CONTROLLER
IC-MCU
HUMIDITY SENSOR
·STEPPING MOTOR
CONTROLSIGNAL
·SPI CONTROLSIGNAL
· BUZZZERCONTROLSIGNAL
·STEPPING MOTOR DRIVE
·SPI DRIVE
· BUZZERDRIVE
ZERO
VOLTAGE
DETECT
PWM
CONTROL
SIGNAL
PHOTOCOUPLER
OVER
VOLTAGE
PROTECTION
BUZZER
· DISPLAY
-TIMER
-GOODSLEEP
- COMFORT CARE
- 88 SEGMENT
·SPI
INDOOR FAN MOTOR
WI-FI MODEM
OUTDOOR UNIT
SPI
·STEPPING MOTOR
- BLDAE CONTROL(H/V)
COMMUNICATION
SIGNAL
SMPS POWERBLOCK
DC5V
DC12V
DC15V
AC230V
AC INPUT
DC12V
DC5V
DISPLAY PART

Table of Contents

Related product manuals