EasyManua.ls Logo

Samsung R710 - Page 44

Samsung R710
205 pages
Print Icon
To Next Page IconTo Next Page
To Next Page IconTo Next Page
To Previous Page IconTo Previous Page
To Previous Page IconTo Previous Page
Loading...
Samsung
Confidential
Samsung
Confidential
Samsung
Confidential
SRP Sheet Number: 2 of 78
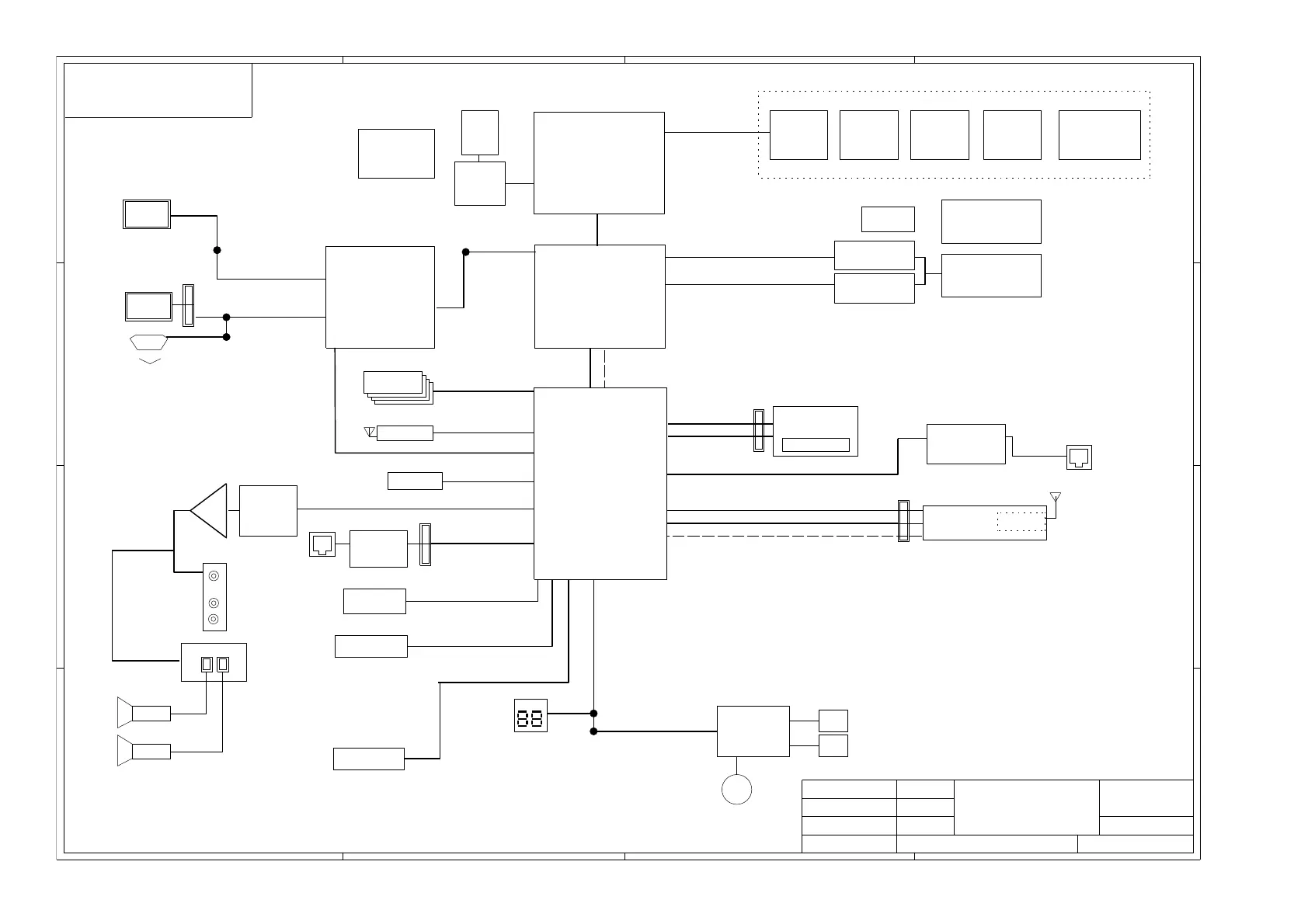
Penrny-6M
CRT
PG 26,27,28 L2 Cache : 4 MB
478pin
800 MT/S
MIC-IN
CK-505
Thermistor
FAN
FSB
SODIMM 0
DDR III 1066
PG 8
PG 29 - 33
PG 9
SPI ROM
PG 41
MICOM
HD64F2169/2160
LED
Audio
High Definition Audio
Dual channel
Bluetooth
SATA 0
PG 54
HD Audio
12P
PCIE x1
Lane 0
USB 0,2,6,7
RJ11
Touch
PAD
LCD
VCCP / DC-DC
Smart
Battery
GLCI (Lane5)
DDR III
SODIMM 1
DDR III
PCIE x1
Lane 1
USB 4
52P
Module
Mobile Processor
GMCH-M
1299 FCBGA
ICH9-M
676 BGA
Clocking
CPU
Channel B (Reverse)
Channel A (Reverse)
(TBD)
(TBD)
(1066MHz)
80 Port
LPC
SPI
Cantiga-GM/PM
USB 0,2,6,7
DDR III Power
Aud.
AMP
PG 19
SATA 1
2P
TMKBC (TBD)
PG 53
PG 55
CPU
DC/DC
IMVP-6
DC/DC
PG 76
PG 9
PG 36- 40
PG 35
Termination
PG 18,19
Direct Media Interface
x4, 1.5V
3.3V LPC, 33MHz
D
PART NO.
DRAW
EXCEPT AS AUTHORIZED BY SAMSUNG.
4
3
DO NOT DISCLOSE TO OR DUPLICATE FOR OTHERS
DATE
Mini Card
SATA HDD
Charging
Circuit
MDC
Modem
PG 43
ROBSON
DDR III 1066
PG 51
PG 49
PG 49 46
OPTION
PG 19
PG 42-47
PG 65
PG 60
SVHS / RCA
HD Audio
LCI
Shiry Peak
ANT
1
ELECTRONICS
OF
A
CHECK
C
3
REV
Component
PG 52
PG 63
Marvell
PG 57 RJ45 PG 43
ALC262
HEADPHONE
NVIDIA
NB9P / M
PG 78
8E8055(GLAN)
USB 3
Camera
USB 8
SPKR L
SPKR R
ANT
KBD
PG 74
PG 36
SATA ODD
2P
DEV. STEP
SAMSUNG ELECTRONICS CO’S PROPERTY.
PAGE
TITLE
B
2
LAST EDIT
COM-22C-015(1996.6.5) REV. 3
HDAUDIO
USB 5
PG 68
PG 66
PG 22
PG 64
CLINK
CLINK
SAMSUNG
2
APPROVAL
THIS DOCUMENT CONTAINS CONFIDENTIAL
4
C
MODULE CODE
PROPRIETARY INFORMATION THAT IS
PG 59
30PIN
LCD/CRT/TV
PG 37
PG 67
ON BOARD
82566Mx (Nineveh)
82562V
HDMI
PG 71
52P
IGFX / EGFX
CORE
PG 52
MINI CARD
DVB-T OPTION
PG 69
HD Audio
D
A
1
SAMSUNG PROPRIETARY
B
SUN XIAO,
WU SHIJIANG,
BYEONGCHANG LEE,
2/27/2008
PV
1.0
May 08, 2008 19:01:59 PM
BA41-####A
2 23
Gevena 2 ext
BLOCK DIAGRAM
D:/mentor/Geneva2/Geneva2_ext_PV_0507

Other manuals for Samsung R710

Related product manuals