EasyManua.ls Logo

Samsung SyncMaster 210T - Schematic Diagrams

Samsung SyncMaster 210T
53 pages
To Next Page IconTo Next Page
To Next Page IconTo Next Page
To Previous Page IconTo Previous Page
To Previous Page IconTo Previous Page
Loading...
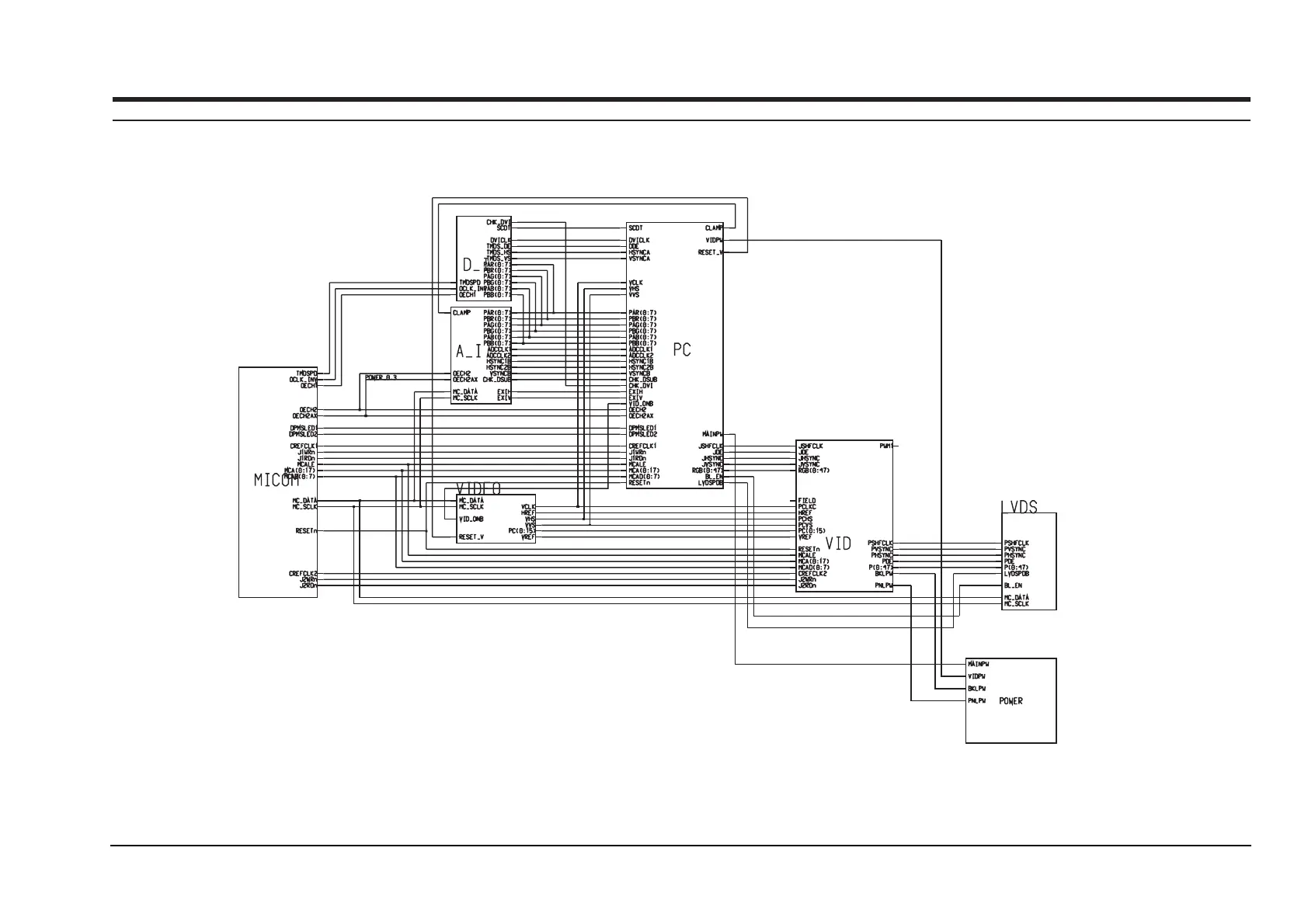
10-1 SyncMaster 210T/240T
10 Schematic Diagrams
10-1 Top Parts Schematic Diagram

Other manuals for Samsung SyncMaster 210T

Related product manuals