EasyManua.ls Logo

Sauder Carson Forge 415520 - Page 22

Sauder Carson Forge 415520
32 pages
Print Icon
To Next Page IconTo Next Page
To Next Page IconTo Next Page
To Previous Page IconTo Previous Page
To Previous Page IconTo Previous Page
Loading...
Step 17
415520 www.sauder.com/servicesPae 22
å
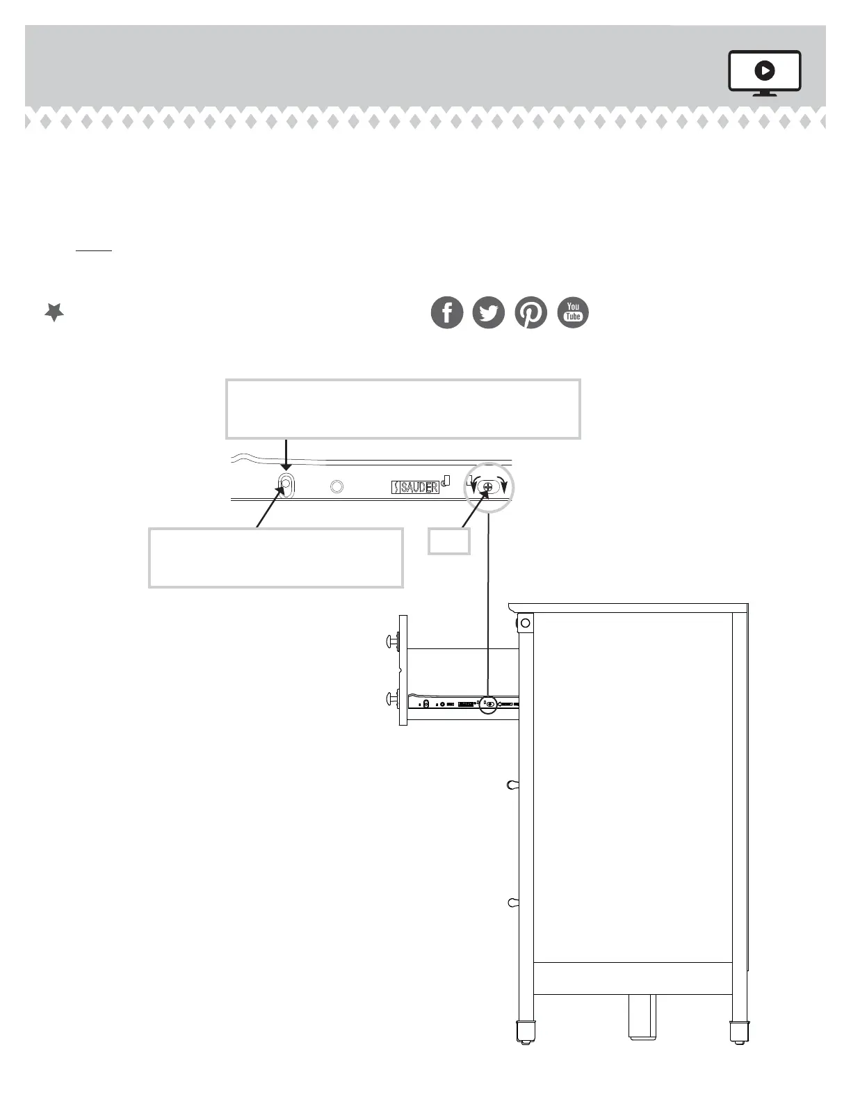
To make adjustments to the drawers, loosen SCREW #3 in the SLIDES a 1/4 turn, then turn the CAM clockwise or counter-
clockwise. Notice how the drawer raises or lowers as you turn the CAM. The hiher the screw in the oblon hole, the
hiher your drawer front will be. The lower the screw, the lower the drawer front. By adjustin the drawers this way, it will
help the DRAWER FRONTS line up better when closed. Tihten the SCREW when fi nished with adjustments.
å
NOTE: Please read the back paes of the instruction booklet for important safety information.
å
This completes assembly. Clean with your favorite furniture polish or a damp cloth. Wipe dry.
The hiher the screw in the oblon hole, the
hiher your drawer front will be. The lower
the screw, the lower the drawer front.
Loosen screw #3 a 1/4 turn, turn the cam a 1/4 turn maximum
in both the clockwise and counter-clockwise directions to
make adjustments, and then tihten screw #3.
Cam
23
And to celebrate, why not share your success story?

Related product manuals