EasyManua.ls Logo

Scotsman AC 176 - Wiring Diagram ACS 126 - ACS 176

Scotsman AC 176
39 pages
Print Icon
To Next Page IconTo Next Page
To Next Page IconTo Next Page
To Previous Page IconTo Previous Page
To Previous Page IconTo Previous Page
Loading...
Page 33
Page 33
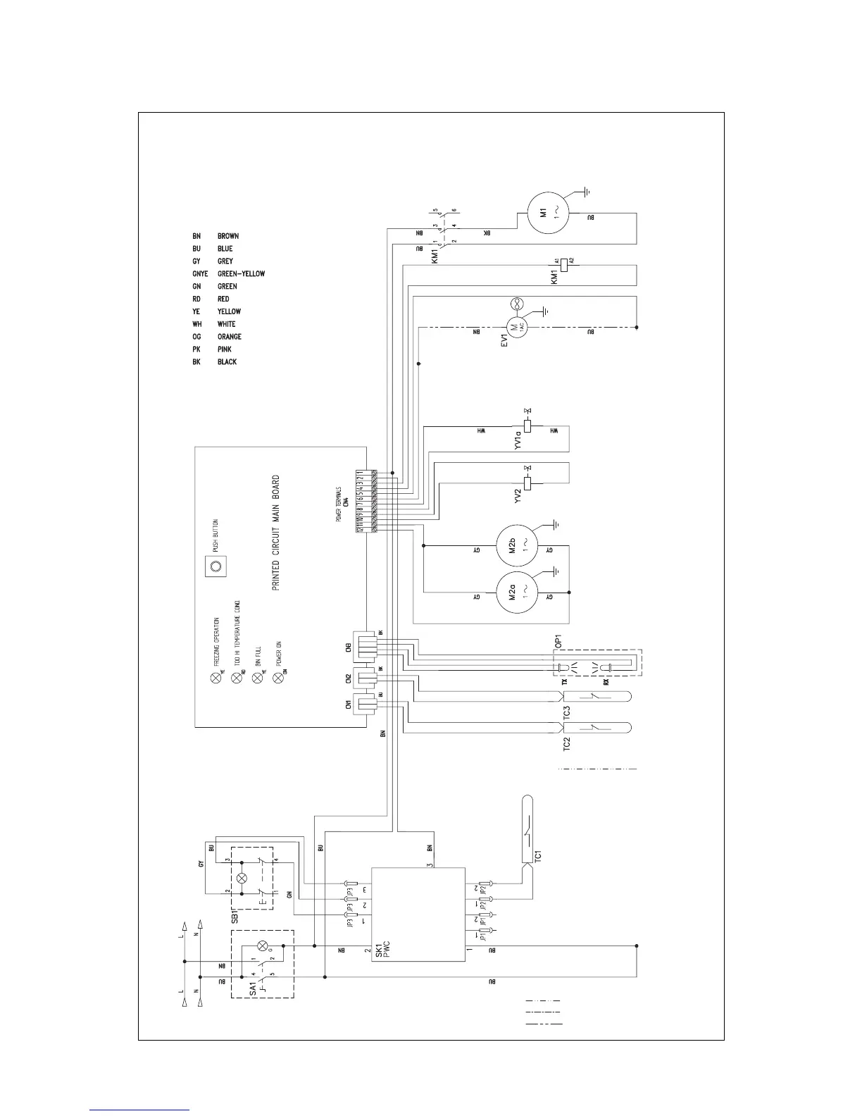
WIRING DIAGRAM
ACS 126-176 AIR AND WATER COOLED 230/50-60/1
The unit is shown on freezing cycle
AIR COOLED MODEL
WATER COOLED MODEL
EASY FIT MODEL
SCK1
SENSOR
COND. TEMP.
PUMP WATER
VALVE
HOT GAS
COND. TEMP.
SENSOR SENSOR
BIN FULL
SENSOR
EVAP. TEMP.
DISCHARGE
FA N
WATER
COMPRESSOR
WATER INLET
HCTIWSREWOP
WATER COND.
VALVE
TESER
LORTNOCERUSSERPRETAW
VALVEPUMPS
MOTOR

Other manuals for Scotsman AC 176

Related product manuals