EasyManua.ls Logo

Sharp 21V-FR95S - CRT Block Diagram

Sharp 21V-FR95S
47 pages
Print Icon
To Next Page IconTo Next Page
To Next Page IconTo Next Page
To Previous Page IconTo Previous Page
To Previous Page IconTo Previous Page
Loading...
27
654321
A
B
C
D
E
F
G
H
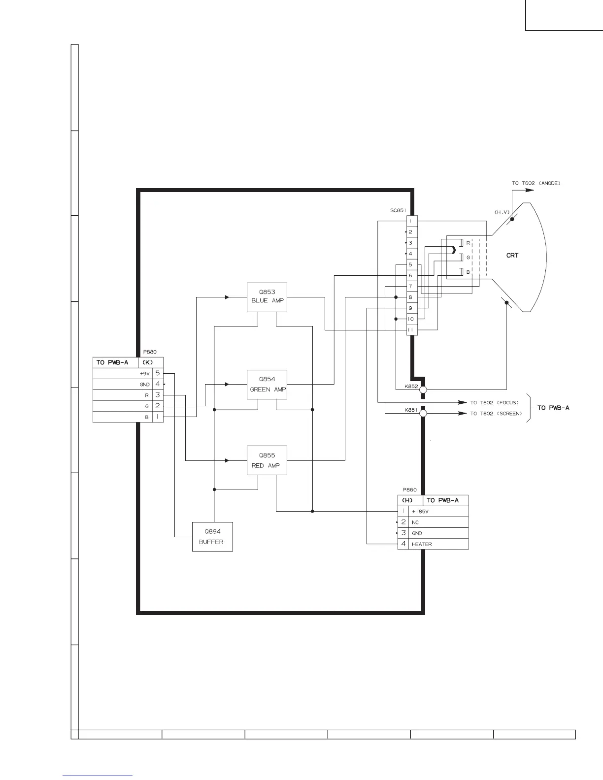
CRT BLOCK DIA GRAM
21V-FR95S

Related product manuals