EasyManua.ls Logo

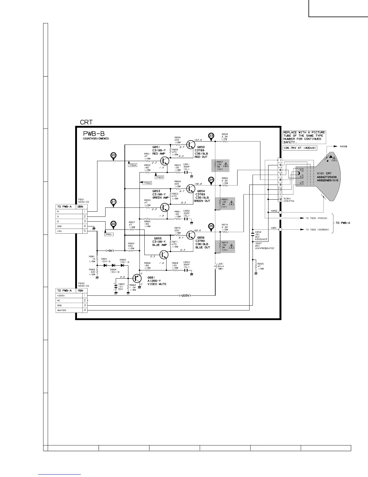
Sharp 27U-S60 - CRT Unit Schematic Diagram

Sharp 27U-S60
30 pages
Print Icon
To Next Page IconTo Next Page
To Next Page IconTo Next Page
To Previous Page IconTo Previous Page
To Previous Page IconTo Previous Page
Loading...
15
654321
A
B
C
D
E
F
G
H
27U-S60
27U-S100
SCHEMATIC DIAGRAM: CRT Unit

Related product manuals