EasyManua.ls Logo

Sharp Aquos LC-60LE660X - On-Screen Display - Time, Sensors, and PC Image Tuning; Time Zone and Auto Colour Adjustment; Assist Light and Sound Assist Features; PC Image Adjustment Utilities

Sharp Aquos LC-60LE660X
21 pages
Print Icon
To Next Page IconTo Next Page
To Next Page IconTo Next Page
To Previous Page IconTo Previous Page
To Previous Page IconTo Previous Page
Loading...
-
11
On-Screen Display Menu
Time zone
This function enables you to select your local time
zone.
1
Press MENU and the MENU screen displays.
2
Press
c
/
d
to select “ ” (Setup).
3
Press
a
/
b
to select “Digital setup”, and then
press ENTER.
4
Press
a
/
b
to select “Time zone”, and then press
ENTER.
5
Press
c
/
d
to select the desired time zone.
NOTE
This function lets you select the right time zone in case the
time displayed in the EPG does not match the local time of
your area.
Time zone differ depending on the selected country.
H
Auto Colour Adjustment
This function enables you to adjust the room light
source detection.
1
Press MENU and the MENU screen displays.
2
Press
c
/
d
to select “ ” (Setup).
3
Press
a
/
b
to select “Auto Colour Adjustment”,
and then press ENTER.
4
The sensor will detect your room light source and
display. (Fluorescent, Incandescent, Dark room,
Bright room).
5
Press
a
/
b
or
c
/
d
to select the “Colour temp.”
and “Illuminance sensitivity” for adjust the items
if the source detect wrong light source from your
room.
NOTE
The sensor detecting the correct room light source will
enable the Auto Colour features to operate more accurate.
H
Assist Light mode
The display will light up when sensor detect people
in dark room. (On, Off)
NOTE
You can also select an item by pressing ASSIST on the
remote control unit.
Screen will light up
ASSIST LIGHT MODE
once people move in the extent
of detection.
Assist light mode will turn to “Off” when people move away
from the area.
This function only available when the TV in standby mode.
H
Sound Assist
This function as a voice to inform and assist purpose.
(On, Off)
NOTE
Sound assist will played during select specifi c setting or
changing of different status. (e.g. assist light off)
The background sound will be mute when Sound Assist’s
voice comes out.
To turn “On” the sound assist, TV should not be under
mute condition.
H
COCORO EYE LED
The COCORO EYE LED is the LED that indicates
the user selection of COCORO EYE features on TV’s
setting. (See page 4).
H
Identification
You can check the current version of the software on
the screen.
H
Reset
If complex adjustments are made and the settings
cannot be restored to normal, you can reset the
settings to the factory preset values.
NOTE
If you execute “Reset”, all the settings such as “Picture”,
“Audio” and “Programme setup” will be reset to the factory
preset values.
Option menu
H
Output volume select
Allows you to select what controls the audio output.
Selected item Description
Fixed
Sound via speakers is adjusted with
VOL
k
/
l
on the remote control unit
or the TV.
Sound via the AUDIO OUT terminal is
not adjustable and constantly outputs.
Variable
Sound via the AUDIO OUT terminal
is adjusted with VOL
k
/
l
on the
remote control unit or the TV.
Sound via speakers is muted.
NOTE
When “Output volume select” is set to “Variable”, all Audio
menu item cannot be adjusted.
H
Input select
For setting the signal type of external equipment.
Input source Selectable item
INPUT6
COMPONENT, VIDEO
H
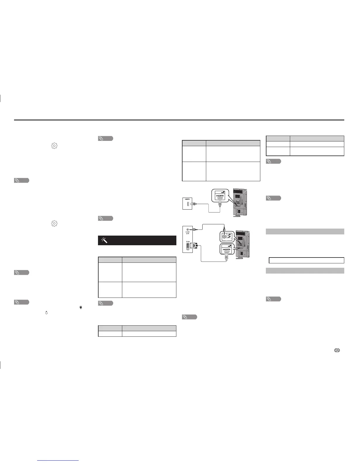
Audio select (HDMI input mode only)
You must select HDMI+Analogue if uses the AUDIO
IN (R/L) jack for analogue audio input when using
INPUT 5 (HDMI) terminal.
Option Description
HDMI (Digital)
Select “HDMI (Digital)” if the Devices
(DVD, Blu-ray Player, Set Top Box or
etc.) is connected using HDMI cable to
INPUT 5 (HDMI) terminal.
HDMI+
Analogue
Select “HDMI+Analogue” if the Devices
(PC or etc.) is connected using DVI/
HDMI convert cable to INPUT 5 (HDMI)
terminal and AUDIO IN (R/L) jack is used
to input Analogue Audio Signals.
HDMI (Digital)
I
N
PU
T
6
VI
D
EO/Y
P
B
(
C
B
)
P
R
(C
R
)
COMP
O
N
EN
T/A
V
IN
P
U
T
R
S-
232
C
I
O
I
OI
OUTP
UT
DC
5
V
1.
5
A
HD
M
I
4
H
D
M
I
5
U
S
B
2
DC5
V 0.5A
5
8
AU
D
I
O
IN
DIGIT
A
L
AUDIO
O
U
T
P
U
T
ANAL
O
G
UE
R
G
B
(
P
C)
A
R
C
P
C
H
D
MI
1
INP
U
T 7
A
U
DIO
O
UT
R
-
A
U
DIO
- L
R
-
A
U
DI
O
-
L
R
-
AU
D
I
O
-
L
V
ID
EO
USB
1
D
C
5V
1
.
5
A
3
C.
I.
2
H
DMI
2
O
U
T
PU
T
HDMI
3
AUDI
O
(L/R
)
MHL
(
DC
5
V
90
0m
A
)
5
HDMI 5
DVD player/PC
HDMI+Analogue
I
N
P
UT
6
V
I
DE
O
/
Y
P
B
(C
B
)
P
R
(C
R
)
COMP
O
N
E
N
T/AV IN
PUT
RS-232
C
IOIOI
O
UTPUT
DC5V 1
.5A
HDM
I 4
HDM
I 5
USB
2
DC5V
0.5A
5
8
AUDI
O
IN
DIGITA
L
A
UD
I
O
OU
T
P
U
T
ANA
LO
G
UE
RGB (PC)
AR
C
PC
HD
M
I 1
INPUT 7
A
U
DIO
OU
T
R - A
U
DIO - L
R - AUDIO -
L
R
-
A
U
D
IO -
L
VI
D
E
O
US
B
1
D
C
5V
1.
5A
3
C.
I.
2
H
DMI
2
OUTP
UT
HD
MI
3
AUDIO
(
L
/R
)
MH
L
(DC
5
V 9
00m
A
)
5
8
AUDIO IN
5
HDMI 5
PC
H
Auto volume
Different sound sources, fairly often do not have the
same volume level, for example the changing from
movie to the advertisements. Auto volume solves this
problem and equalises the volume levels. (On, Off)
H
Digital audio output
This function allows you to select your favourite audio
output system. (PCM, Auto, Off)
H
Speaker selection
You can choose to listen to the external amplifi er
audio only. (On, Off)
NOTE
This function only available when “Link operation” is set to
“On”.
You need to use CEC compatible amplifi er to control
external speaker volume.
Audio for digital audio output might not simultaneously
between TV and external devices, depends on external
devices compatibility.
H
Audio only
When listening to music from a music programme,
you can set the display off and enjoy audio only.
Selected item Description
On
Audio is output without screen image.
Off
Both screen images and audio are
output.
NOTE
When you make operations that change the picture on the
TV such as by changing the input source, the “Audio only”
function is set to “Off”.
H
Colour system
You can change the colour system to one that is
compatible with the image on the screen. (Auto,
PAL, SECAM, NTSC 3.58, NTSC 4.43, PAL-60)
NOTE
If “Auto” is selected, colour system for each channel is
automatically set. If an image does not display clearly,
select another colour system (e.g. PAL, NTSC 4.43).
“Colour system” is selectable only when inputting a
composite signal.
H
Fine sync. (PC input mode only)
Input signal
Some input signals may have to be registered manually to
display properly.
The pairs of input signals (resolutions) in the list below are
not distinguishable when received. In such case, you have
to set the correct signal manually. After setting once, it will
display when the same signal (resolution) is input again.
1280
g
768 1360
g
768
Adjusting the PC image automatically
Auto sync.
This function enables the screen to be automatically
adjusted to its best possible condition when the
analogue terminals of the TV and PC are connected
with a commercially available RGB cable, etc.
NOTE
Auto sync. is likely to succeed when an input PC image has
wide vertical stripes (e.g. pattern with high contrast stripes,
or cross-hatched).
It may fail when an input PC image is solid (low contrast).
02_LC-6070LE660X_EN_G301.indd 1102_LC-6070LE660X_EN_G301.indd 11 10/23/2014 11:44:56 AM10/23/2014 11:44:56 AM

Related product manuals