EasyManua.ls Logo

Sharp AR-6120NV - Page 142

Sharp AR-6120NV
151 pages
Print Icon
To Next Page IconTo Next Page
To Next Page IconTo Next Page
To Previous Page IconTo Previous Page
To Previous Page IconTo Previous Page
Loading...
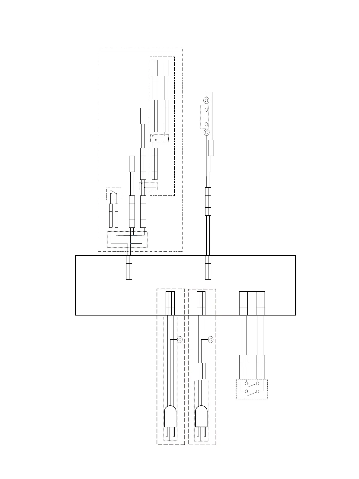
AR-6020V ELECTRICAL SECTION 12 – 10
D.AC power supply
(1) 20/23 cpm
Live
1
Live
F-GND
2
(
NC)
N
eutra
l
3
N
eutra
l
HL_L 1 1HL_L1
HL_N 2 2HL_N2
()
1
1
N
eutra
l
-out
1
3
Li
ve-out
1
4
Live-in
1
2
N
eutra
l
-
i
n
SW OUT (NEUTRAL)
SW OUT (LIVE)
SW IN (LIVE)
SW IN (NEUTRAL)
LIVE 1
DHL1
Li
ve-WH
1
Neutral-WH
2
A2DHLA2
DHNA1
A2DHLA2
A1DHNA1
DH1
A1
A1DHNA1
A2DHLA2
A1DHNA1
A2DHLA2
A1DHNA1
A2DHLA2
䠄䠅
A1DHNA1
A2DHLA2
DHAI-0344QSZZ
DHAI-0344QSZZ
<DH SW HARNESS>
DHAI-0570QSP2
1720747Red
CN004
ELP02V䠅䠄ELP02V
ELP02V䠅䠄ELP02V䠅䠄ELP02V䠅䠄ELP02V
䠄䠅
䠄䠅
䠄䠅
ELP02V䠅䠄ELP02V
1720741White
ELP02V䠅䠄ELP02V䠅䠄ELP02V䠅䠄ELP02V
Dehumidification SW
BK
BK
WH
ONLY FOR JAPAN
DH2
DH3
DH4
1
Live
2
(NC)
3
N
eutra
l
QACCTR727QSPZ
CN001(B03P-VL-LF)
100V 120V
CN101(B02P-VT-LP)
CN001(B03P-VL-LF)
CN002(B04P-VL-LF)
THERMOSTAT1
INLET
VLP-04V
AC SW
200V
HL_UM
PS PWB

Related product manuals