EasyManua.ls Logo

Sharp AR-M160 - Electrical Section; Block Diagram

Sharp AR-M160
112 pages
Print Icon
To Next Page IconTo Next Page
To Next Page IconTo Next Page
To Previous Page IconTo Previous Page
To Previous Page IconTo Previous Page
Loading...
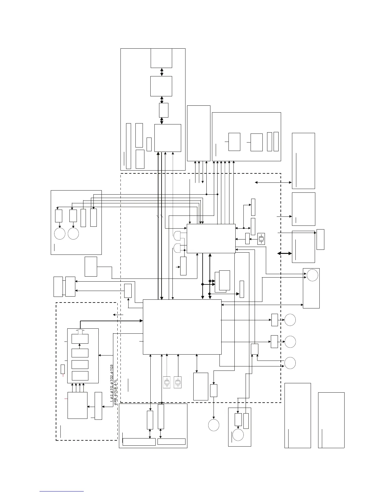
AR-M205 ELECTRICAL SECTION 13-1
[13] ELECTRICAL SECTION
1.Block diagram
Scanner Unit
CCD PWB
12V 12V Reg A5V 3.3V
B/W
R
G 8bits(MSB/LSB)
B
5V
ADCCLK,SYNCH,
BSAMP,VSAMP
SDI,SCLK,LOAD,OBE
MODE
LVTTL
MCU-PWB
3.3V
IEEE 1284 I/F
USB I/F
UART
Printer CLK(20.3094MHz)
3.3V
RIC
Download
Scanner CLK(48MHz)
A[19:1]
D[15:0]
2Mb(1Mb*2)
8Mbit
I2C Bus
Shifter
MOTOR 8Kbyte
Other Loads
MPFS,RRS,
SGS,SRRC,SPUS,SPPS, Toner MotorMain Motor Mirror Motor
VFMCNT,VFM,MPFS,CPFS2,
CPFS1
Other Inputs
CPU INTERRUPT
SPPD
CPU I/O
RTH DRST
I/F PWB
Zebra2 ASIC
(296pin)
CPU
H8S/2320
(19.6608MHz)
I
E
E
E
1
2
8
4
U
S
B
1
.
1
LSU
Polygon
Motor
(Leopard)
EEPROM
SDRAM
SilM 16Mbyte
Dup 32Mbyte
Reset IC
SRAM
Driver
Flash ROM
AFE(AD9826 or AD9822)
C
D
S
A
G
C
M
P
X
AD
16bit
s
CCD Driver
CCFL
Lamp
Inverter
HOME
POSITION
SENSOR
CCD
(TCD2704)
CRUM
CPU CLK(19.6608MHz)
Software Reset
SSCG
SFMT0/1/2/3
PMD
Driver
MM_AI0/AI1/PH_A
MM_BI0/BI1/PH_B
OPU PWB
LC7935AN
7seg LED
LED
5V
HC151
KEY
5V
LVC1284
PDIUSBP11AD
START KEY
POWER SUPPLY
/POFF,HL,PR
FW
3.3V,5VEN,5V,24V
HVU
TC,GRID,MC,
BIAS
COIN VENDOR/AUDITOR
/CV_COPY
/CV_COUNT,/CV_START,/CV_CA,
/CV_DPX,/CV_SIZE0,1,2,3
PMCLK(2078.74(Hz))
PSW
KIN1
SELIN1,2,3
OP-CLK
OP-LATCH
OP-DATA
OP-BEO
LED
PSL,ONL
MHPS
SHIFTER
Driver
Sensor
SFTHP
/VIDEO
S/H
APCSTT
/SYNC
SPMT0/1/2/3
RSPF
Driver
SPFCLH,SPFGSOL
SPFPSOL,SPFRSOL
Sensor
Driver
Selector
L1,2
W0,1,2,3
/SPFCOVER,PAPER,
SPFOPEN,/SPFOUT
SPFMOTOR
TM+,TM-
/MMRDY
/MMD
PWM
12V,5V,3.3V
0 - 24V
HC151
DC-DC
CLON
DUPLEX
Driver
ERDH PWB
OA982
DIMM SOCKET
SDRAM
Flash ROM
2nd CASSETTE
Feed SOL , Pick up SOL
CASSETTE DETECTION,
PAPER DETECTION,
PAPER PASS DETECTION,
DOOR DETECTION
/MMRDY
SELIN1,2,3
Y1
PSOL
FSOL
8
8
SCAN1-6
LCX16374
NET2270
or
ISP1581
USB2.0
High-speed
ADRS
Latch
P-Bus
UART
JTAG
IMAGEBUS(PI-Bus)
IMAGEBUS(PO-Bus)
POWER
FAN
 !"#$%

Table of Contents

Other manuals for Sharp AR-M160

Related product manuals