EasyManua.ls Logo

Sharp AR-M550N - Page 176

Sharp AR-M550N
198 pages
Print Icon
To Next Page IconTo Next Page
To Next Page IconTo Next Page
To Previous Page IconTo Previous Page
To Previous Page IconTo Previous Page
Loading...
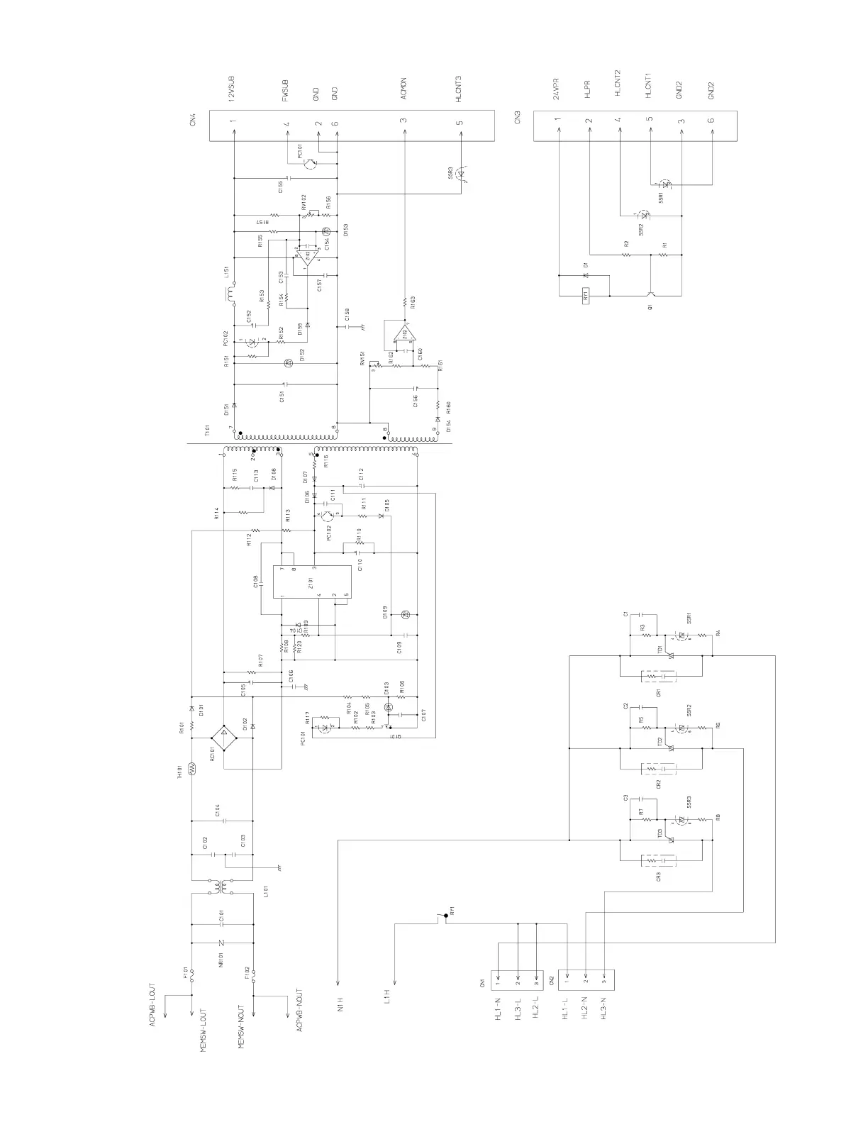
AR-555/550/620/625 DC POWER PWB / DC 電源 PWB 4 - 153
D. DC SUB POWER PWB (200V) / DC サブ電源 PWB (200V)
DC SUB POWER PWB (200V) 1/1

Other manuals for Sharp AR-M550N

Related product manuals