EasyManua.ls Logo

Sharp AR-M550N - Page 92

Sharp AR-M550N
198 pages
Print Icon
To Next Page IconTo Next Page
To Next Page IconTo Next Page
To Previous Page IconTo Previous Page
To Previous Page IconTo Previous Page
Loading...
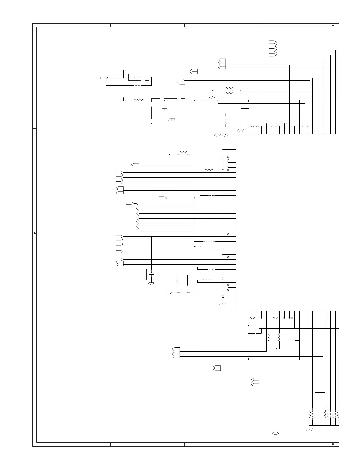
AR-555/550/620/625 PCU PWB 4 - 69
8 7 6 5
8 7 6 5
D
C
B
A
PCU PWB (I/O ASIC2)
CFM-ADM3
A0
A2
A1
A3
A5
A4
A6
A8
A7
A10
A9
na2
CFM-ICU_PWM
CSSER1\
OROUT
OROUT
FGS_FIN
MM-Tin(10)
LPPDin(9)
PFD2in(9)
DSR_FINin\(7)
RES_FIN\(7)
DTR_FIN(7)
MM(7)
CLK(1,2)
A[0:20](1,2,4,5)
AS\(1,2)
IO2_RD\(7)
HWR\(1,2,4,5)
DTR_DBGin\(7)
DSR_DBG(7)
D[0:15](1,2,4,5,7)
RESET\(1,2,4,5)
IO2CLK(2)
RES_FINin(6)
CFM-DC(12)
CFM-R_PWM(12)
T1PFC(13)
T1PUS(7)
CSIO2\(1)
T1LUMout(11)
T2PUS(7)
T2PFC(13)
T2LUMout(11)
T2LUDin(10)
T2PEDin(10)
T1LUDin(10)
T1SPDin(10)
T2SPDin(10)
CSSER1\(1,2)
PMCCLK2(4)
PMCCLK3(4)
T1PEDin(10)
HVREM(12)
PMCCLK5(4)
THV+REM\(12)
PMCCLK(4)
PMCCLK4(4)
SOL1(13)
SOL2(13)
FPGA_CLK(5)
+3.3V1
I/O_ASIC_2
no-mounting
no-mounting
no-mounting
R22710KJ
R2280J
R22610KJ
R2190J
C179
104Z
C127104Z
C180
104Z
BR57C10KJ
R34110KJ
C166104Z
BR57A10KJ
C141104Z
BR57B10KJ
R30510KJ
NF6
MMZ1608S121AT
R34010KJ
C128
104Z
R33810KJ
R31410KJ
R313
100J
R28410KJ
R321100J
R2180J*
BR58A10KJ
R33910KJ
R25610KJ
BR58B10KJ
BR58D10KJ
BR58C10KJ
C158
102K*
R26710KJ
VSS
1
VSS
2
DO857
3
DO840
4
NC5
5
TDI
6
TDO
7
BUN5
8
LD START *
9
XOP EN *
10
DI807
11
DI806
12
DI805
13
DI804
14
DI803
15
DI802
16
DO817
17
DO816
18
DO815
19
VSS
20
PBS1
21
CLK
22
OROUT
23
ADD0
24
ADD1
25
ADD2
26
ADD3
27
ADD4
28
ADD5
29
ADD6
30
ADD7
31
ADD8
32
ADD9
33
ADD10
34
XWE
35
XRESET
36
XAS
37
STBY
38
XRD
39
PBS1
40
VSS
41
XHWR
42
XFSH RES
43
XCPU RES
44
DI854
45
DO807
46
DO835
47
DO847
48
VSS
49
VIDEO_INP
50
VIDEO_INM
51
LVDSENB
52
VSS
53
VIDEO _IN *
54
XHSYNC
55
PAGE
56
XSTBYO
57
LSU_CLK
58
VSS
59
VSS
60
PBS1
61
VIDEO_OUTP
62
VIDEO_OUTM
63
PBS1
64
VSS
65
VIDEO_OUT *
66
BUN3 *
67
BUN0
68
DI850
69
DO851
70
LD_ENB
71
SH
72
DI866
73
DO854
74
VIDEO *
75
LDV
76
INSSH *
77
BDT *
78
XBD
79
VSS
80
PBS1
81
INI0
82
INI1
83
BUN1
84
DI837
85
DO855
86
PWMO0
87
PWMO1
88
DO806
89
BUN2
90
DO812
91
DO821
92
DO820
93
DO800
94
DO837
95
DO836
96
DI816
205
DI815
206
DI814
207
DI842
208
DO814
209
DO813
210
DO856
211
DI830
212
DO830
213
DI851
214
XCS_SER
215
XCS_IO
216
XCS_OP *
217
TCK
218
TMS
219
PBS1
220
VSS
221
TRST
222
XDTR1
223
DO852
224
TMC1
225
TMC2
226
BUN4
227
TRCLK0 *
228
SCLK0 *
229
RST0 *
230
XCS0 *
231
TEST1_X0 *
232
BUNRI *
233
DO850
234
TRCLK1 *
235
SCLK1 *
236
RST1 *
237
XCS1 *
238
XDTR0 *
239
PBS1
240
+
C176
10u/16V*
R22968J
R25010KJ
C200
104Z*
C12610D

Other manuals for Sharp AR-M550N

Related product manuals