EasyManua.ls Logo

Sharp AR-M550N - Page 94

Sharp AR-M550N
198 pages
Print Icon
To Next Page IconTo Next Page
To Next Page IconTo Next Page
To Previous Page IconTo Previous Page
To Previous Page IconTo Previous Page
Loading...
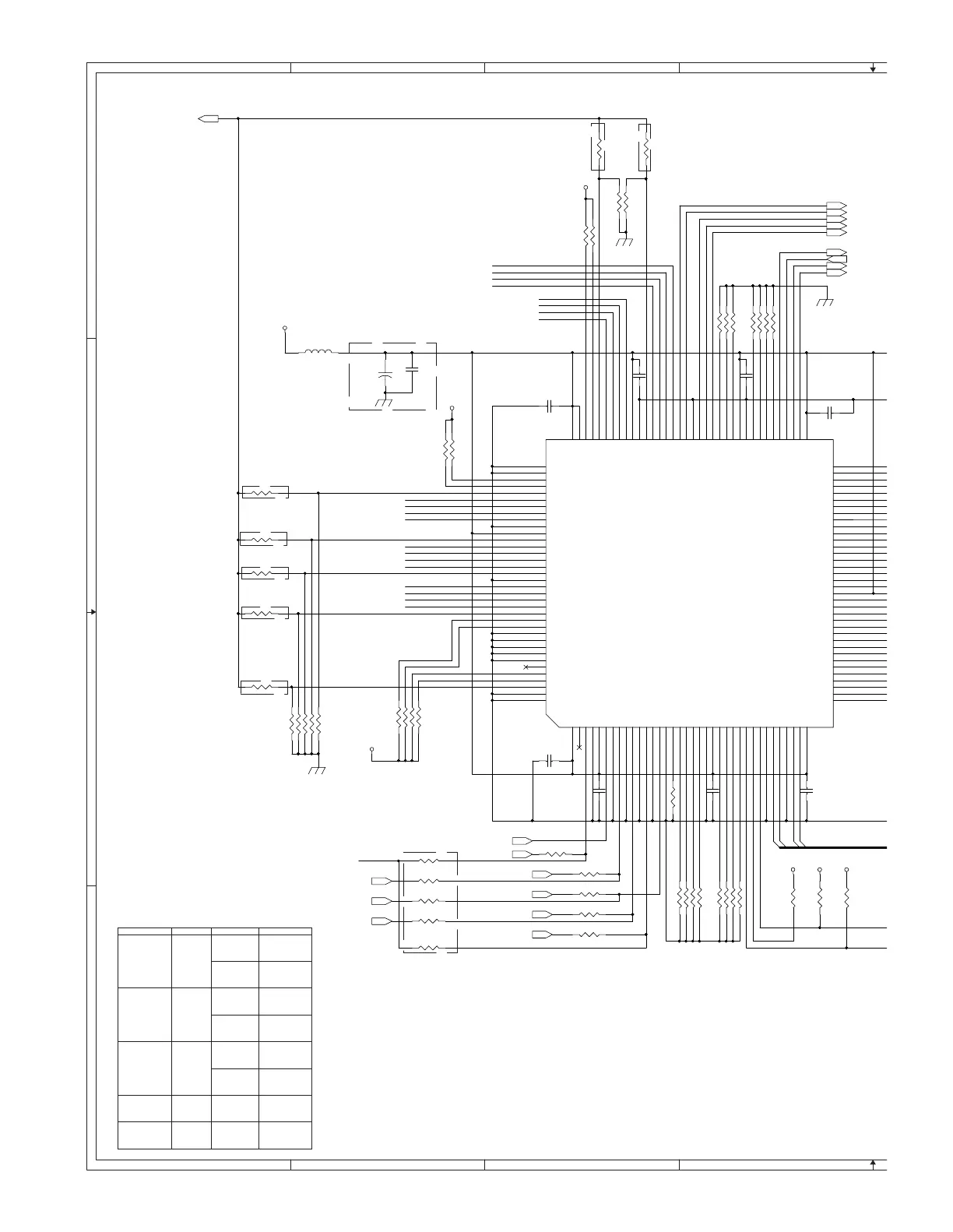
AR-555/550/620/625 PCU PWB 4 - 71
PCU PWB (Pulse Motor_Control)
8 7 6 5
8 7 6 5
D
C
B
A
D14
XACW5
ADM1XB
VPMB
DA_LOAD
BON5
VPMXA
ADM1XA
XBFULL5
PWM6
ACK5
VPMXB
ADM1A
D12
D13
DA_CLK
ADM1B
DA_DATA
D15
VPMA
PWM7
TRMA
POM1A
POM1B
POM1XA
POM1XB
POM2B
POM2A
POM2XA
POM2XB
ADM2XA
ADM2A
ADM2B
ADM2XB
XBFULL1
XACW1
ACK1
BON1
B
O
X
A
X
B
CFM-A
D
PWM4
PWM5
PMCREQ(1)
TIOCA1(1)
PMCCLK3(3)
PMCCLK4(3)
PMCCLK2(3)
RESET\(1,2,3,5)
TIOCA4(1)
PMCCLK(3)
PMCCLK5(3)
TIOCA2(1)
Tin7 (5)
XDIR_SEL1
XDIR_SEL2
Tin6 (5)
TDO (5)
TDI (5)
TMS (5)
TCK2\ (7)
XDIR_SEL0
+3.3V1
+3.3V1
+3.3V1
+3.3V1
+3.3V1 +3.3V1 +3.3V1
CLOCK.NAME INPUT OUTPUT SIG.NAME
PMCCLK
PMCCLK2
PMCCLK3
PMCCLK4
PMCCLK5
EXTAL
(CLK1)
CLK5
CLK2
CLK4
CLK3
ACK0
BON0
XACW0
BFULL0
ACK1
BON1
BFULL1
XACW1
ACK2
BON2
BFULL2
XACW2
BFULL4
BON4
ACK4
XACW4
ACK6
BON6
BFULL6
XACW6
BFULL7
BON7
ACK7
XACW7
PMC_GA
BFULL3
BON3
XACW3
ACK3
ACK5
BFULL5
XACW5
BON5
POM1*
POM2*
ADM2*
ADM1*
VPM*
(reserve)
(reserve)
(reserve)
or TIOCA0
or TIOCA2
or TIOCA1
or TIOCA4
or TIOCA0
no-mounting
no-mounting no-mounting
no-mounting
no-mounting
no-mounting
no-mounting
no-mounting
no-mounting
C104 104Z
R2080J
BR14D10KJ
+
C106
10u/16V*
R15510KJ
C103 104Z
BR14A10KJ
R5083KJ
BR23D10KJ
BR14B10KJ
R14810KJ
BR24A10KJ
R13510KJ
NF2
MMZ1608S121AT
R13610KJ
BR23C10KJ
R1400J*
R2060J
R12310KJ
R1490J*
R12410KJ
BR24B10KJ
R1650J*
R2000J
R5123KJ
IC25
PMC_GA
VDD
1
XTAL
2
EXTAL
3
GND
4
VDD
5
XRST
6
GND
7
CLK2
8
GND
9
CLK3
10
GND
11
CLK4
12
GND
13
CLK5
14
GND
15
CLKOUT
16
PC5
17
PC4
18
PC3
19
PC2
20
GND
21
VDD
22
PC1
23
PC0
24
PWM7
25
PWM6
26
PWM5
27
PWM4
28
ACK0
29
GND
30
D7
31
D6
32
GND
33
D5
34
D4
35
VDD
36
GND
37
GND
38
A7
39
A6
40
A5
41
A4
42
A3
43
A2
44
A1
45
A0
46
D3
47
D2
48
GND
49
PC7
50
PC6
51
GND
52
VDD
53
rsv54
54
D1
55
D0
56
XCS
57
XRD
58
XWR
59
GND
60
PWM3
61
PWM2
62
PWM1
63
PWM0
64
rsv65
65
GND
66
BON0
67
XACW0
68
XBFULL0
69
REQ0
70
GND
71
GND
72
VDD
73
PB7
74
PB6
75
PB5
76
PB4
77
PB3
78
PB2
79
PB1
80
PB0
81
GND
82
VDD
83
PA7
84
PA6
85
PA5
86
PA4
87
PA3
88
PA2
89
GND
90
PA1
91
PA0
92
ACK7
93
BON7
94
XACW7
95
XBFULL7
96
REQ7
97
VDD
99
ACK6
100
BON6
101
XACW6
102
XBFULL6
103
REQ6
104
ACK5
105
BON5
106
VDD
107
VDD
108
GND
109
GND
110
XACW5
111
XBFULL5
112
REQ5
113
ACK4
114
BON4
115
XACW4
116
XBFULL4
117
GND
118
VDD
119
REQ4
120
ACK3
121
BON3
122
XACW3
123
XBFULL3
124
REQ3
125
GND
126
ACK2
127
BON2
128
XACW2
129
XBFULL2
130
REQ2
131
ACK1
132
BON1
133
GND
134
SMC
135
AMC
136
SIN
137
SCK
138
SOT
139
XACW1
140
XBFULL1
141
REQ1
142
GND
143
GND
144
GND
98
R2040J
R12110KJ
R2010J*
R12210KJ
R19210KJ
R2020J
R1090J*
R2030J*
BR23A10KJ
R16310KJ
R13910KJ
R11910KJ
R12010KJ
R2050J*
R1100J*
R18210KJ
R11810KJ
BR24D10KJ
R16410KJ
R1830J*
R17910KJ
C69 104Z
R17810KJ
C67 104Z
R1560J*
C66 104Z
R18110KJ
BR23B10KJ
R19910KJ
C68 104Z
BR24C10KJ
C101
104Z
R2090J*
C
8
C102 104Z
BR14C10KJ
R2070J*
C100
104Z*

Other manuals for Sharp AR-M550N

Related product manuals