EasyManua.ls Logo

Sharp CD-C1W - System Block Diagram Overview (3;3)

Sharp CD-C1W
72 pages
Print Icon
To Next Page IconTo Next Page
To Next Page IconTo Next Page
To Previous Page IconTo Previous Page
To Previous Page IconTo Previous Page
Loading...
CD-C1W,CP-C1W
– 19 –
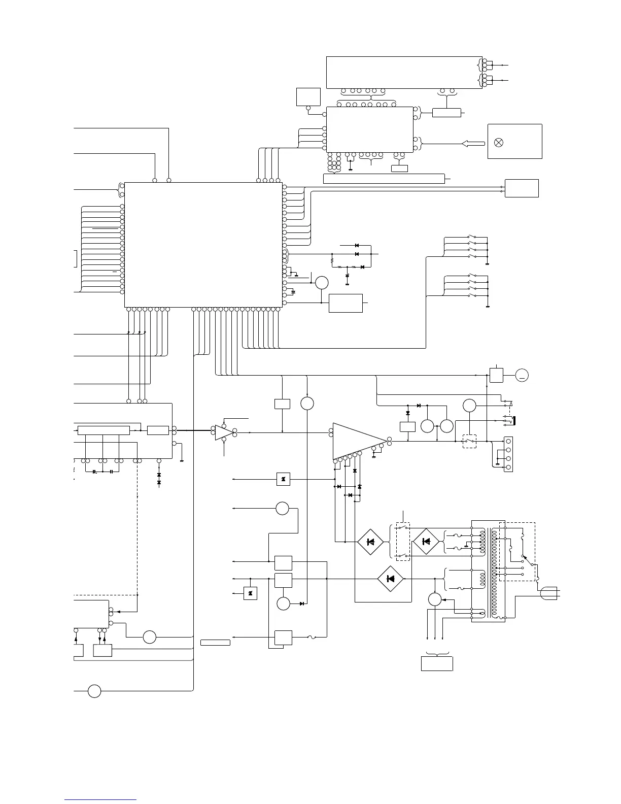
Figure 19 BLOCK DIAGRAM (3/3)
~
64
63
62
16
6
1
5847462322
6
30
39
13
28
28
8473715250474532
27907246188915
10
3
87
85
92
88
1
91
100
99
8
6
7
9
91
5
3
4
11
94
93
92
14
13
18
56
90
15
57
89
12
16
17
27
9596979899
100
12
5479752855596362615152538768697172
46
47
43
49
48
32
30
34
35
31
38
42
41
40
33
39
37
23
19
58
70
4
7
1
8
2
18
22
16
17
12
14
15
7
1
3
5
31
252324
17
26
5664484243441
6
5
4
24
25
10
28
27
26
4
8
98
97
96
95
29
3
2
1
RELAY
PROT
F856
T 2.5A L 250V
SW851
VOLTAGE
SELECTOR
PB-EQ
REC-EQ
VOLTAGE
REGULATER
VOLTAGE
REGULATER
TA-BIAS
M901
LED707~LED709
LED721~LED724
SW701~SW713
SW717~SW727
SW732~SW734
SW739~SW744
+B6
LED701~LED706
LED714~LED718
LED725,LED726
F1
F2
RX701
REMOTE
CONTROL
SENSOR
~
~
~
~
DATA1
+B2
Q702~Q711
JOG DIAL
SW702
CAM_SW1
CAM_SW2
TRY_SW1
CAM_SW4
CAM_SW3
TRY_SW2
TRY_SW3
TRY_SW4
DATA1
+B4 (+4V BACK UP)
RESET IN
RESET
Q201
+B4
SP RELAY
FAN
PROT
S-MUTE
POWER
F820
T500mA L 250V
SO901
SPEAKER
TERMINALS
F855
T2A L 250V
F854
T5A L 250V
230~240V
AC POWER
SUPPLY CORD
AC 110/127/220
230–240V
50/60HZ
TO DISPLAY
UNIT
VOLTAGE
REGULATOR
D852~D854
Q851
F853
T2A L 250V
F858
T5A L 250V
D850
F857
T5A L 250V
T851
D851
+B1
RL851
RELAY
+B7
VP VF2
(AC)
VF1
(AC)
T.F
POWER
TRANSFORMER
Q905
Q906
+4.6V
ICP01
NJM4565M
BUFFER AMP.
SRS PASS
Q463
Q465
Q466
467
Q464
+B8
–B6
+B8
VOLTAGE
REGURATER
SRS A/SRS B
SRS IN H
PASS/SRS STEREO/SRS MONO
SRS PASS/3D
L
R
C451
S5250AS
SRS
DOLBY ON/OFF
DOLBY PL/REC
PB MUTE
REC MUTE
T1/T2
T2 B FP
T2 CrO
T2 RUN
T2 PLAY/STOP
T2 A FP
T2 SOLENOID
HIGH SPEED
T1 PLAY/STOP
T1 RUN
T1 CrO
T1 SOLENOID
TAPE MOTOR
CD MUTE
CE
CL
DI
CCB-DO
CCB-CL
CCB-CE
CCB-DI
SRS IN H
SRS PASS
SRS B
SRS A
COM1
~
SPE1~5
+B6
Q824
Q827
TO CD UNIT
Q820
Q821
Q826
Q822
Q823
Q825
+7.3V(CD)
+B9
VOLTAGE
REGULATOR
–B6
–15V
+B7
+B6
+B2
UN-SWITCHED
+12V(MOTOR)
+12V(ANALOG)
VOLTAGE
REGULATOR
SWITCHING
VOLTAGE
REGULATOR
IC201
IX0210AW
SYSTEM MICROCOMPUTER
TUNER MUTE
TUNER SD
SCK
STB
TO CD UNIT
SQ OUT
COIN
WRQ
RES
CQCK
RWC
MEMORY
BACK UP
+4.6V
UNSWITCH
+B2
VSS
VDD
+B3
CD SL+
CD-SL–
CD-PUIN
CD-DRF
OSC
X201
4.19MHz
+B3
P.FAIL DET
SYSTEM STOP
Q202
Q203
ZD201
Q828
S-MUTE
POWER
POWER ON/STB
SWITCHING
OUT
IN
L
R
L
R
L
R
IC901
STK41713
POWER AMP.
–B6
+B7
R-IN
L-IN
VH+
VL+
VL-
VH-
R-OUT
L-OUT
–B1
STB
SCK1
COM1
FAN
MOTOR
Q994
Q995
FAN
RL901
RELAY
Q999
Q998Q997
Q903
Q904
M
R-CH
GND
GND
L-CH
+
+
J901
HEADPHONES
FL 701
FL DIPLAY
IC701
IX0206AW
FL DRIVER &
CONTROLLER
~~~
~~
~
~
KEY INVDD
+B2
VSS
KEY MATRIX
VF2 (AC)
VF1 (AC)
LR LR LR LR
OUT
OUT
IC501
LC75396N
DIO PROCESSOR
Vss
VDD
VOLUME
Vref
GRAPHIC EQUALIZER
+B7
CAM SW1
SWB101
SWB102
SWB103
SWB104
SWB105
SWB106
SWB107
SWB108
CAM SW4
CAM SW3
CAM SW2
TRY SW1
TRY SW4
TRY SW3
TRY SW2

Related product manuals