EasyManua.ls Logo

Sharp CD-C3800 - Page 22

Sharp CD-C3800
64 pages
Print Icon
To Next Page IconTo Next Page
To Next Page IconTo Next Page
To Previous Page IconTo Previous Page
To Previous Page IconTo Previous Page
Loading...
CD-C472/C3400/C3400C/C3800/C3800C
– 22 –
A
B
C
D
E
F
G
H
1
23456
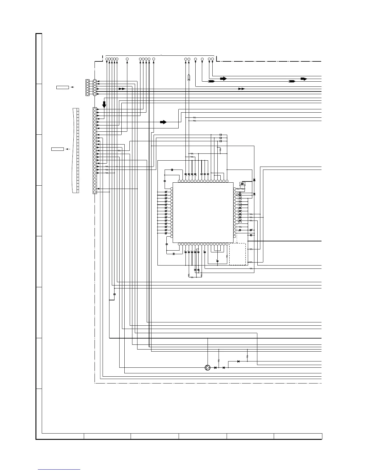
• NOTES ON SCHEMATIC DIAGRAM can be found on page 15.
Figure 22 SCHEMATIC DIAGRAM (3/10)
R529
330
R636
10K
D602
1SS133
D603
1SS133
C524 10/50
R510
18K
C521 0.33/50
R503
1K
C506 0.022
C50 47/25
C516 0.15/50
C542
220/16
C510 0.47/50
C512 4.7/50
C515 0.0033 (ML)
C503 1/50
C533 0.47/50
R509
4.7K
C551 100P
C520 0.15/50
C522 0.15/50
C527 10/50
C531
2.2/50
R511
1K
C550 100P
C537 10/50
C540
10/50
C535 10/50
C538 10/50
D516
RL104A
C539 220/16
R512
4.7K
R502
100K
C546
220P
C549 100P
C543
0.1
(ML)
C534
0.1 (ML)
C505 0.47/50
R504
1M
C525 3.3/50
C526 0.15/50
C528 4.7/50
R501
100K
C507 0.047
C508 680P
IC501
LV1035M
DOLBY PRO LOGIC
DECORDER
C514 0.082 (ML)
C517 0.082 (ML)
C509
0.1 (ML)
C529 0.47/50
C518 3.3/50
C523 10/50
C544
220/16
R506
4.7K
R507
1K
D515
RL104A
C519 0.47/50
C530 4.7/50
C536 10/50
C501
0.1
(ML)
C502 1/50
D604
1SS133
Q605
KRC104 M
R518
1K
R519
1K
C513 4.7/50
C511 0.47/50
R505
4.7K
CNP601
R637
4.7K
C562
0.022
C532
220/16
C563
0.022
R508
39K
X501
C541 220/16
C561
0.022
R522
1K
R521
1K
R520
1K
R514
1K
R540
22K
R531
3.3K
R530
3.3K
1
2
3
4
5
6
7
8
9
10
11
12
13
14
15
16
17
18
19
20
21
22
23
24
25
26
27
123456789
10 11 12 13 14 15 16
17
18
19
20
21
22
23
24
25
26
27
28
29
30
31
32
0V
33343536373839404142434445464748
49
50
51
52
53
54
55
56
57
58
59
60
61
62
63
64
BI601
2
6
1
3
4
5
2
6
1
3
4
5
POWER
C MUTE
M_12V
D.P CE
F MUTE
R MUTE
DO
DI
CE
CL
T1/T2
TAPE REC
TAPE BIAS
+5.6V
VF2
–VP
VF1
P28 6-D
TO TUNER & DECK SECTION
R_BPF2
R_BPF1
S_DC_OUT
C_DC_OUT
R_DC_OUT
L_DC_OUT
VREF
VCC
C_OUT
S_OUT
R_OUT
L_OUT
AC_GND
L_IN
R_IN
S_IN
VCC
DET
IREF
D_GND
S_OUT
R_OUT
L_OUT
DC_OUT
DC_OUT
D/A
NS
A/D
VDD
OSC
OSC
VSS
CLK
DATA
ENABLE
CLK
OSC
NS_BPF2
NS_BPF1
GND
C_MODE
DC_OUT
LT_IN
RT_IN
L_BPF1
L_BPF2
DATA
L_BPF3
DC_OUT3
DC_OUT4
DC_OUT2
DC_OUT1
R_BPF3
L-R_RECT
L+R_RECT
VCS_TH
VCS_1
VCS_2
VLR_2
VLR_1
VLR_TH
L_RECT
R_RECT
QS_BYP_AR
QS_MO
QS_AC
SUB_VOL OUT
RCH
A_GND
LCH
HP_SW
SUB_VOL IN
D_GND
0V
0V
4V
TUN_R
TUN_L
A_12V
A_GND
TAPE_L
TAPE_R
REC_R
REC_L
M_GND
DO
T1/T2
REC_MUTE
BIAS
CL
DI
CE
D_GND
3
2
1
68795 2413
151013 14
11 12 16 17
D_GND
M_12V
7.3V
R-CH
A_GND
L-CH
CNS11
CNS701
CNP11
FW601
TO DISPLAY PWB
P24 5-G
TO CD SERVO PWB
P21 12-C
+B
+B
+B
+B
+B
+B
+B
–0.1V
4V
–0.1V
3.6V
–0.1V
4V
0V
4.7V
4.8V
0V
4.7V
4.7V
4.7V
4.7V
4.7V
4.7V
4.7V
4.7V
4.7V
4.7V
4.7V
4.7V
4.7V
4.7V
9.4V
4.7V
4.7V
4.7V
4.7V
4.7V
4.7V
4.7V
9.4V
2.5V
0.6V
–0.1V
4.7V
4.7V
4.7V
4.7V
4.7V
4.7V
4.7V
4.7V
4.7V
5V
2.3V
4.7V
4.7V
5.4V
4.7V
5.4V
4.6V
4.6V
4.6V
3.7V
3.5V
3.4V
5.4V
4.8V
5.4V
4.7V
4.7V

Related product manuals