EasyManua.ls Logo

Sharp LC-19LE320 - Ir Schematic Diagram

Sharp LC-19LE320
367 pages
Print Icon
To Next Page IconTo Next Page
To Next Page IconTo Next Page
To Previous Page IconTo Previous Page
To Previous Page IconTo Previous Page
Loading...
2008-03-14
LC-19LE320, LC-22LE320, LC-26LE320, LC-32LE320, LC-37LE320, LC-42LE320
209
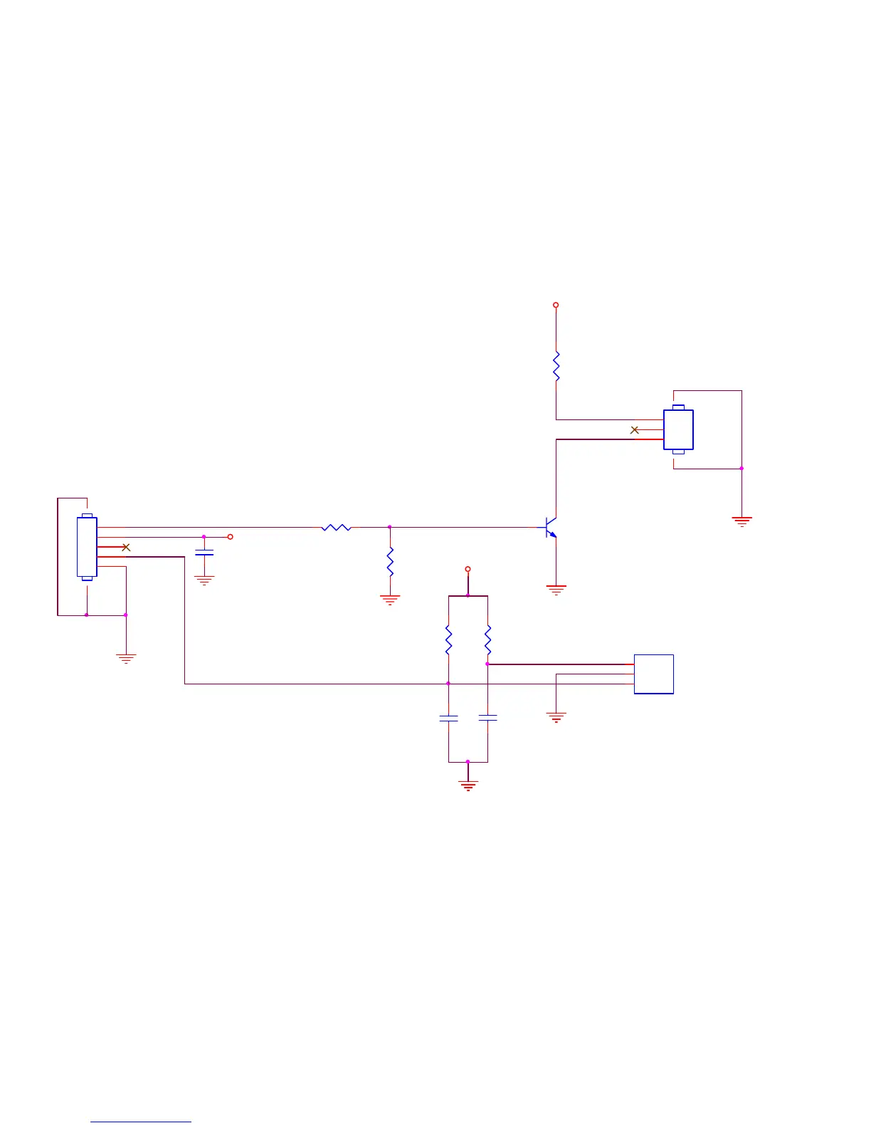
[4] IR SCHEMATIC DIAGRAM
Q002
BC847C
U001
IRM-3638TF16
VOUT
1
GND
2
VCC
3
CN001
CONN 5P 1.25MM LOCK
1
2
3
4
5
6 7
R003
2.2KOHM 1/10W
To LED lighting module.
R007
NC/10K 1/10W 5%
LED_B
DV33SB
RC6
--------><------|
----><----|
----><----|
--------><----|
R002
0R05 1/10W
R006
100 OHM 1/10W
C001
1UF16V
C002
NC/100P 50V
C003
100N 50V
R005
2K7 1/10W 5%
DV33SB
DV33SB
CN002
CONN 3P 1.25MM LOCK
1
2
3
45
LED_A
LED_K

Related product manuals