EasyManua.ls Logo

Sharp LC-26SB25E - Page 70

Sharp LC-26SB25E
172 pages
Print Icon
To Next Page IconTo Next Page
To Next Page IconTo Next Page
To Previous Page IconTo Previous Page
To Previous Page IconTo Previous Page
Loading...
LC-26SB25E/S/RU, LC-32SB25E/S/RU, LC-42SB55E/S/RU
70
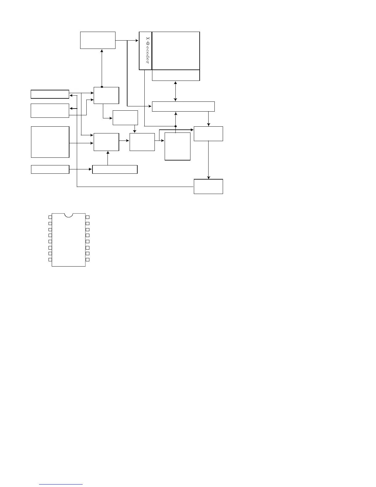
2.11.2 Pin Connections and short description
HOLD#
VCC
NC
NC
NC
NC
CS#
1
2
3
4
5
6
7
8
16
15
14
13
12
11
10
9
SCLK
SI/SIO0
NC
NC
NC
NC
GND
WP#/ACC
SO/SIO1
SI/SIO0
SO/SIO1
CS#,
WP#/ACC,
Address
Generator
Data
Regist
er
Mode
Logic
SRAM
Buffer
State
Memory Array
Page Bu
ff e r
Y-Decoder
Sense
Amplifier
HV
HOLD#
SCLK
Machine
Clock Generator
Generator
Output
Buffer

Other manuals for Sharp LC-26SB25E

Related product manuals