EasyManua.ls Logo

Sharp LC55UB30U - Page 91

Sharp LC55UB30U
108 pages
Print Icon
To Next Page IconTo Next Page
To Next Page IconTo Next Page
To Previous Page IconTo Previous Page
To Previous Page IconTo Previous Page
Loading...
5
5
4
4
3
3
2
2
1
1
D D
C C
B B
A A
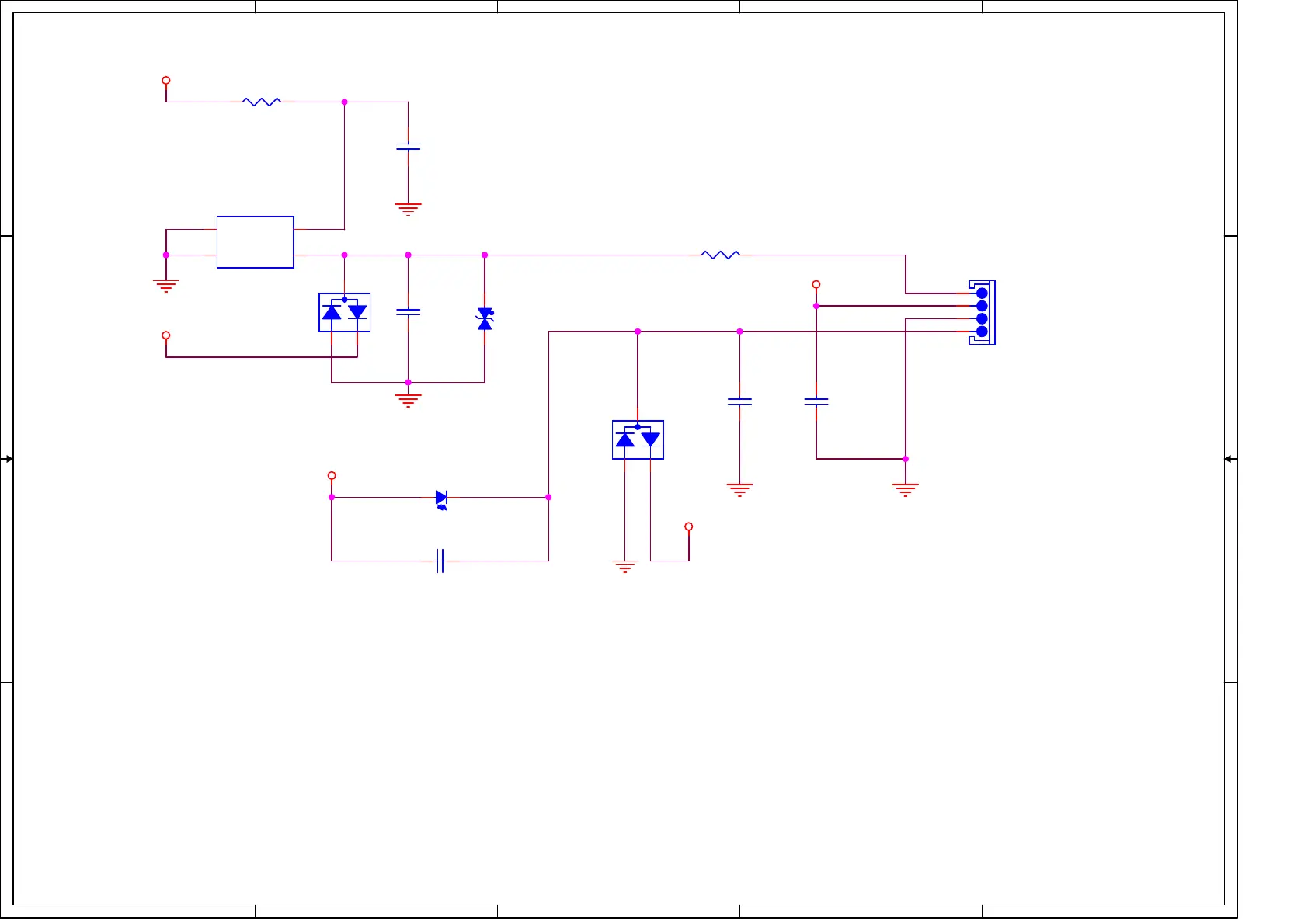
M= METAL 1%
NOTE : NC MEANS "NOT CONNECTED ON PCB BOARD"
ALL RESISTORS 25 VOLT IN .1uF UNLESS NOTED.
ALL RESISTORS VALUES IN OHMS UNLESS NOTED.
ALL CAPACITOR VALUES IN uF UNLESS NOTED.
ALL RESISTORS 1/10 WATT,5% UNLESS NOTED.
ALL CAPACITORS 50 VOLT & 105"C UNLESS NOTED.
DIP 1.25 180 degree
0805/X5R
0805
IR
+5V0
+5V0
+5V0
+5V0
+5V0
RVR1
AZ5125-01H
JR1
1R25_1X4M
1
2
3
4
DR2
NC/BAV99
1
2
3
CR6
0.1uF/16V
RR1 180
UR1
IRM-H938T-TR2/LX
Vout
3
GND
1
GND
2
VCC
4
CR5 0.1uF/16V
LED1
LED WHITE LTW-C191UC5
LR1 47
DR1
NC/BAV99
1
2
3
CR1
10uF/10V
CR7
100pF/50V
CR4
NC/0.1uF/16V

Related product manuals