EasyManua.ls Logo

Sharp R-201EW - Page 9

Sharp R-201EW
36 pages
Print Icon
To Next Page IconTo Next Page
To Next Page IconTo Next Page
To Previous Page IconTo Previous Page
To Previous Page IconTo Previous Page
Loading...
7
R-201EW
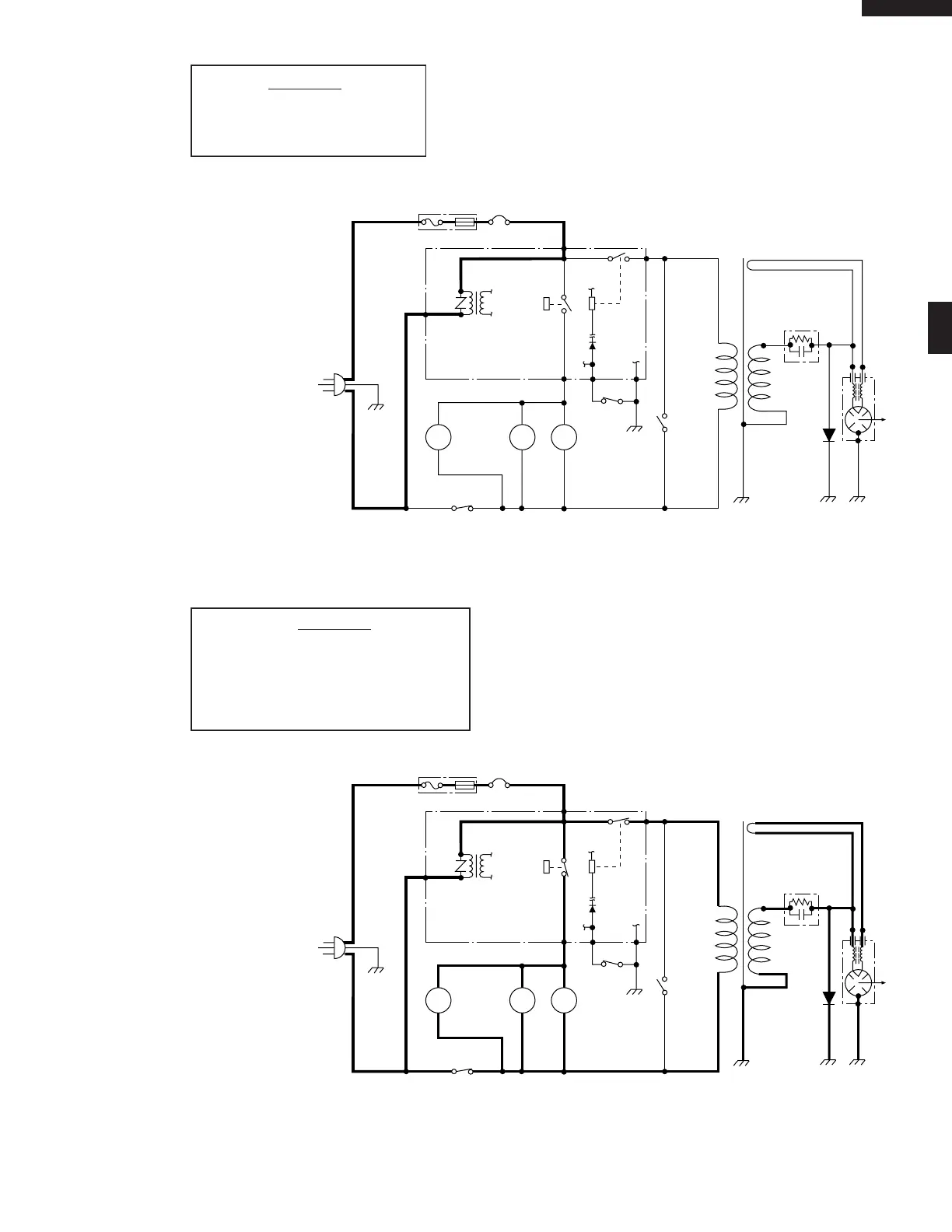
Figure O-1. Oven Schematic-Off Condition
SCHEMATIC
NOTE: CONDITION OF OVEN
1. DOOR CLOSED
2. CLOCK APPEARS ON DISPLAY
SCHEMATIC
NOTE: CONDITION OF OVEN
1. DOOR CLOSED
2. COOKING TIME PROGRAMMED
3. VARIABLE COOKING CONTROL "HIGH"
4. "START" PAD TOUCHED
Figure O-2. Oven Schematic-Cooking Condition
POWER
TRANSFORMER
RECTIFIER
MAGNETRON
CAPACITOR
0.86µF
C/T FUSE
120V AC
60 Hz
OVEN
LAMP
TURN-
TABLE
MOTOR
FAN
MOTOR
MONITOR
SWITCH
SECONDARY
INTERLOCK
SWITCH
TTM
OL FM
GRN
A3
COM.
N.O.
DOOR
SENSING
SWITCH
B1 B2
(RY-1)
(RY-2)
CONTROL UNIT
PRIMARY
INTERLOCK
RELAY
MAGNETRON
THERMAL CUT-OUT
A1
POWER
TRANSFORMER
RECTIFIER
MAGNETRON
CAPACITOR
0.86µF
C/T FUSE
120V AC
60 Hz
OVEN
LAMP
TURN-
TABLE
MOTOR
FAN
MOTOR
MONITOR
SWITCH
SECONDARY
INTERLOCK
SWITCH
TTM
OL FM
GRN
A3
COM.
N.O.
DOOR
SENSING
SWITCH
B1 B2
(RY-1)
(RY-2)
CONTROL UNIT
PRIMARY
INTERLOCK
RELAY
MAGNETRON
THERMAL CUT-OUT
A1

Related product manuals