EasyManua.ls Logo

Sharp R-308DW - Page 9

Sharp R-308DW
40 pages
Print Icon
To Next Page IconTo Next Page
To Next Page IconTo Next Page
To Previous Page IconTo Previous Page
To Previous Page IconTo Previous Page
Loading...
7
R-308DW
R-310DK
R-310DW
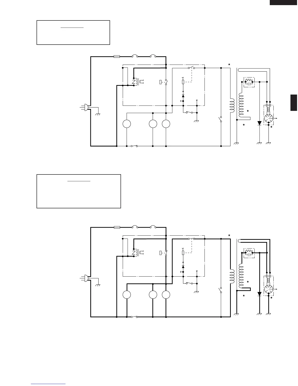
Figure O-1. Oven Schematic-Off Condition
SCHEMATIC
NOTE: CONDITION OF OVEN
1. DOOR CLOSED
2. CLOCK APPEARS ON DISPLAY
SCHEMATIC
NOTE: CONDITION OF OVEN
1. DOOR CLOSED
2. COOKING TIME PROGRAMMED
3. VARIABLE COOKING CONTROL "HIGH"
4. "START" PAD TOUCHED
Figure O-2. Oven Schematic-Cooking Condition
120V AC
60 Hz
OVEN
LAMP
TURN-
TABLE
MOTOR
FAN
MOTOR
POWER
TRANSFORMER
CAPACITOR 0.94µF
AC 2300V
MONITOR
SWITCH
RECTIFIER
MAGNETRON
SECONDARY
INTERLOCK
SWITCH
TTM
OL FM
MONITOR
FUSE 20A
A1
A2
N.O.
COM.COM.
N.O.
DOOR
SENSING
SWITCH
(RY-1)
(RY-2)
CONTROL UNIT
PRIMARY
INTERLOCK
RELAY
THERMAL
CUT-OUT (OVEN)
THERMAL
CUT-OUT (MG.)
SH-B SH-A
GRN
OVEN
LAMP
TURN-
TABLE
MOTOR
FAN
MOTOR
POWER
TRANSFORMER
MONITOR
SWITCH
RECTIFIER
SECONDARY
INTERLOCK
SWITCH
TTM
OL FM
N.O.
N.O.
DOOR
SENSING
SWITCH
SH-B SH-A
(RY-1)
(RY-2)
CONTROL UNIT
PRIMARY
INTERLOCK
RELAY
120V AC
60 Hz
GRN
MONITOR
FUSE 20A
THERMAL
CUT-OUT (OVEN)
THERMAL
CUT-OUT (MG.)
COM.
CAPACITOR 0.94µF
AC 2300V
A1
A2
COM
RECTIFIER
MAGNETRON

Other manuals for Sharp R-308DW

Related product manuals