EasyManua.ls Logo

Sharp SD-AT1000H - Page 14

Sharp SD-AT1000H
72 pages
Print Icon
To Next Page IconTo Next Page
To Next Page IconTo Next Page
To Previous Page IconTo Previous Page
To Previous Page IconTo Previous Page
Loading...
SD-AT1000H
– 14 –
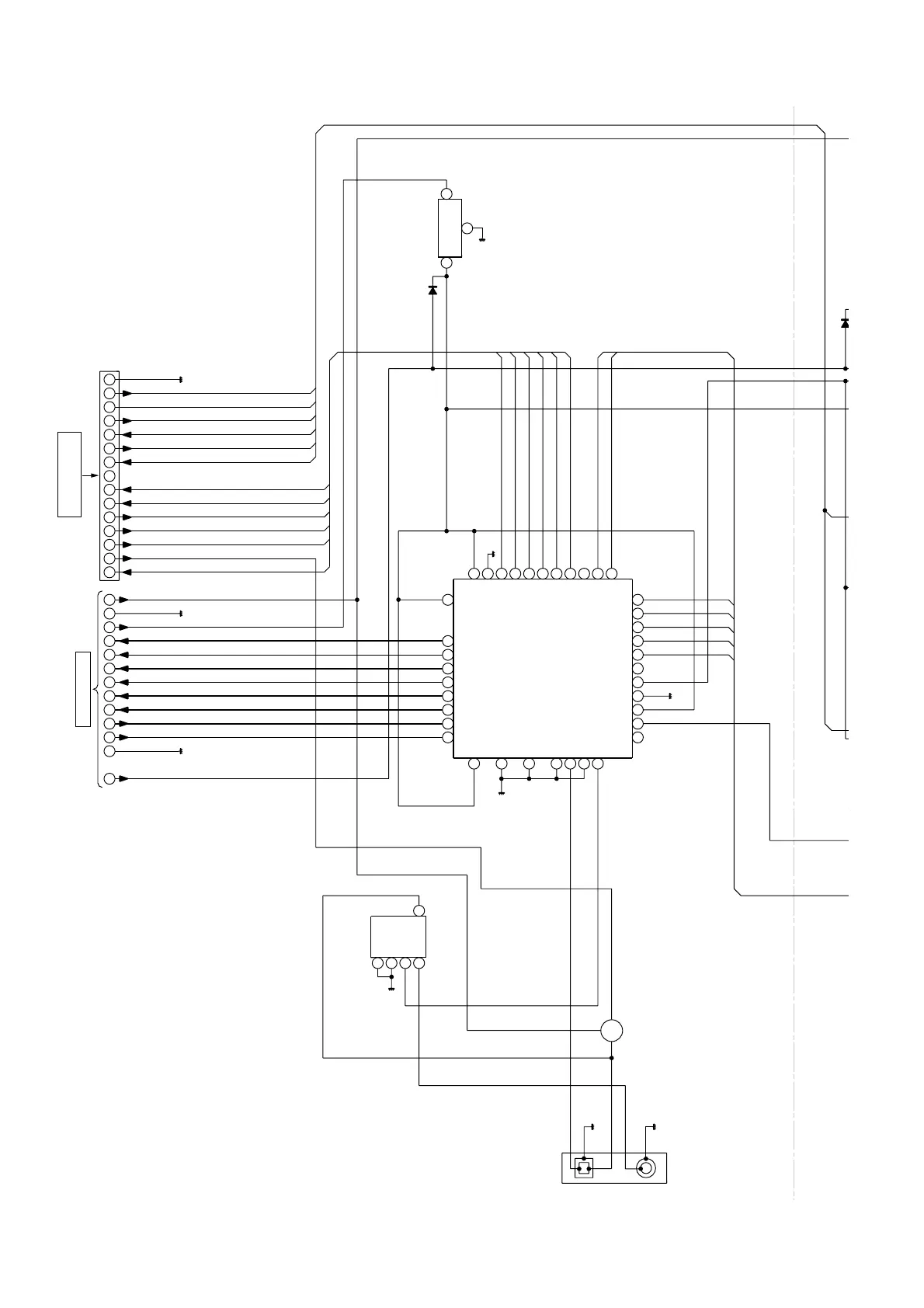
Figure 14 BLOCK DIAGRAM (3/10)
+5V(A)
+5V(A)
+5V(A)
+5V(D)
+3.3V(D)
SI3050LUS
3
1
AK4586VQ
43
42
41
40
38
36
34
22
21
20
19
18
17
16
15
14
13
12
8
4
3
2
1
2
11
10
9
1
2
3
4
5
6
7
8
33
32
31
30
29
28
27
26
23
OVF
COD_DO
COD_DI
COD_CLK
COD_CSN
DSP_SCCLK
DSP_CS
DSP_SCDIN
DSP_SCDOUT
DSP_RESET
DSP_INTREQ
DIG_FUNC+B
NONPCM
COD_CSN
COD_DO
D_+5V
A_GND
A_+9V
LOUT3
ROUT3
LOUT2
ROUT2
LOUT1
ROUT1
LIN
RIN
DGND
PROTECT
NONPCM
COD_CLK
OVF
COD_DI
PROTECT
EX_CLK
MCLK
LRCK
AUDATA0
SCLK
SDATA1
AUDATA2
AUDATA1
VCC
GND
3Y
2A
1A
12
ADC/DAC/DIR
CONVERTER
PVDD
PVSS
SLAVE
TST
RX2
I2C
RX1
CAD0/CSN
SCL/CCLK
SDA/CDTI
CAD1/CDTO
INT1
INT0
MCKO
TX
XTI/EXTCLK
XTO
DZF2/OVF
VREFH
AVDD
AVSS
LIN
RIN
ROUT1
ROUT2
ROUT3
LOUT3
LOUT2
LOUT1 DVSS
DVDD
TVDD
SDTO
SDTI3
SDTI2
SDTI1
LRCK
BICK
15
14
12
11
10
9
8
7
6
5
4
3
2
1
13
CNP702
TO DISPLAY SECTION
13
12
11
10
9
8
7
6
5
4
3
2
1
TO MAIN SECTION
DIGITAL IN
MUTE
IC110
VOLTAGE
REGULATOR
D103
IC102
RX101
OPTICAL
DIGITAL IN
Q102
T
D
U
N
A
D104
CNP502
VOLTAGE
REGULATOR
IC109
TC7WU04U
DUAL2-INPUT
NAND GATE

Related product manuals