EasyManua.ls Logo

Sharp SJ-F104VG - 食品的儲存

Sharp SJ-F104VG
36 pages
Print Icon
To Next Page IconTo Next Page
To Next Page IconTo Next Page
To Previous Page IconTo Previous Page
To Previous Page IconTo Previous Page
Loading...
31
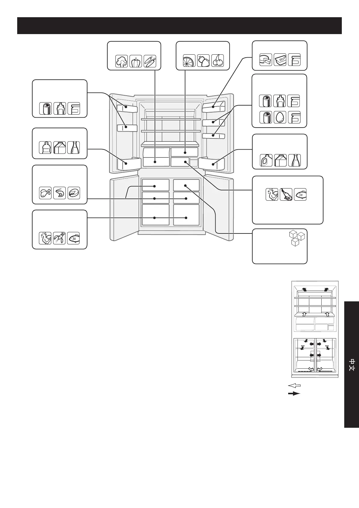
食品的儲存
將食品冷藏起來時,食品腐爛的速度就會減緩。要延長易於
腐爛食品的保存期限,就應當盡可能選擇較新鮮的食品。下
面為延長食品保存期限的簡要介紹,可供您參考。
水果/蔬菜
為儘量減少水份的流失,水果和蔬菜要用保鮮膜及袋子(不
封口)之類的塑膠袋輕輕包上,並將其放入蔬果保鮮室或水
果盒內。
如存放大量蔬菜,將有水珠形成。這對冰箱工作或性能無任
何影響。請使用幹布擦拭水珠。
乳製品和雞蛋
幾乎所有乳製品的外包裝上都標有適當的保存溫度和保存期
限。
請用箱內的蛋架保存雞蛋。
肉類/魚/禽肉
請將其放在容器上,並包上保鮮膜。
若是大塊的肉、魚和禽肉,請將其放在盤架的內側。
已經煮熟的食品務須用保鮮膜包好,或將其放在密封容器內。
請注意
為使冷氣充分循環,請將食品均勻地放
在盤架上。
請將較熱的食品涼下來以後,才保存起
來。如果將較熱的食品放進冰箱,冰箱
內的溫度會升高,這樣往往很容易導致
食品腐爛變質。
請勿讓食品和容器擋住使冷氣循環的出
風口和吸入口。否則,食品就不能均勻
地冷卻。
請妥善關好冰箱門。
請勿直接將食品放在冷氣出風口旁。
這樣會引致食品凍結。
為達到最佳冷凍效果
食品質量應當新鮮。
若要快速冷凍食品,每次都必須少量放入。
食品應進行恰當密封,要封緊或蓋緊。
將食品均勻地放入冷凍室。
袋子和容器上要標上標示,並寫清楚冷凍食品的內容。
蔬菜不當在這種情況下。
蔬菜可能被凍結。
水果類
乳製品類
小件食品
蛋類
瓶類
(大型)
肉/魚/禽肉類
蔬菜類
小件食品
果汁類
瓶類
冷凍食物
(小型)
冷凍食物
(大型)
冰塊
冷凍食物
(小型)
(B593).indb31(B593).indb31 2014/05/2914:46:072014/05/2914:46:07

Related product manuals