EasyManua.ls Logo

Sharp TU-GA1U-S - Using Memory Card (Continued); Recording Formats and Media Capacity

Sharp TU-GA1U-S
186 pages
To Next Page IconTo Next Page
To Next Page IconTo Next Page
To Previous Page IconTo Previous Page
To Previous Page IconTo Previous Page
Loading...
45
1716 1918151413121110
TU-GA1U-S
TU-GAD
05
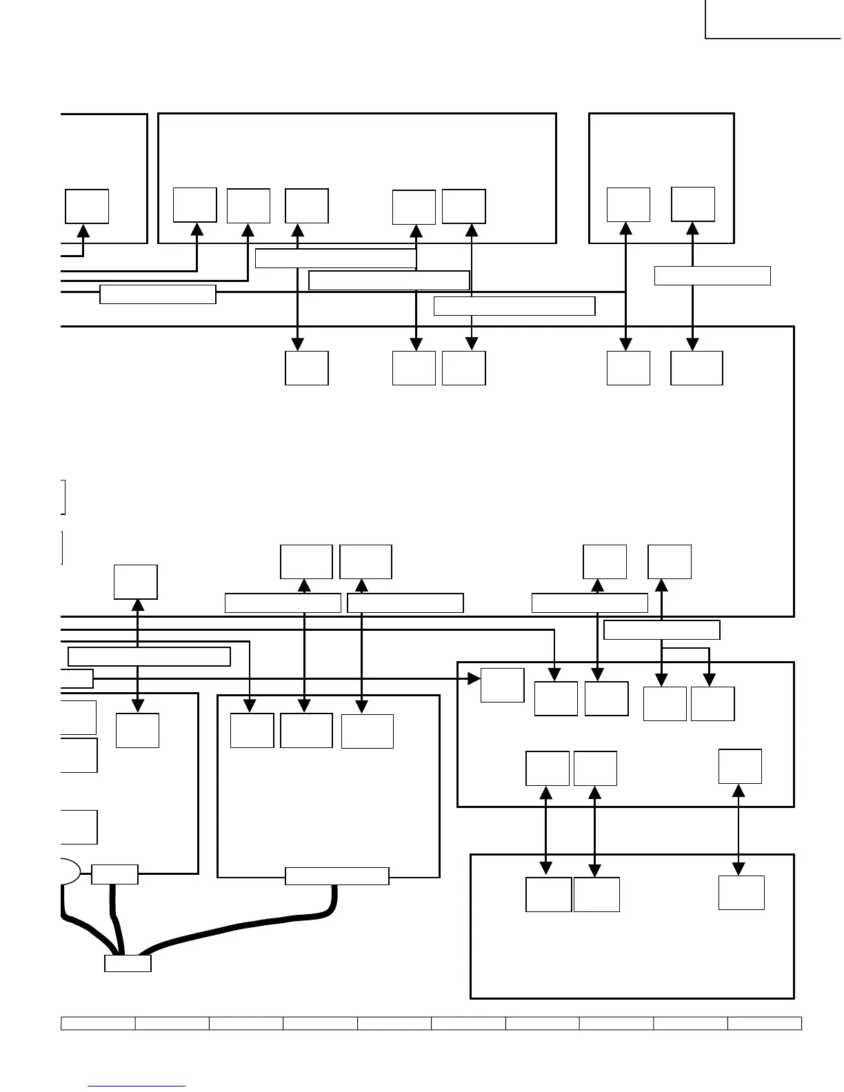
POWER UNIT
RDENCA064WJN1
DUNTKC266FE02
DVI
TMDS UNIT
DUNTKC261FE05
R
ONT UNIT
U
NTKC483DE02
MDR
TMDS
DUNTKC484DE02
DVI UNIT
DUNTKC267FE15
P1900
10P
P3700
10P
P1901
11P
P1501
14P
P6000
14P
SC1500
12P
SC3101
12P
SC3200
33P
SC3100
33P
SC7201
50P
P1802
6P
P1703
6P
P1803
20P
P1702
7P
W
JQZ
P1752
12P
P2402
30P
P1902
4P
P
6002
5P
P
6003
8P
P
6001
7P
P3101
5P
P7220
2P
P5003
12P
P5102
50P
P7200
11P
RDENCA074WJN1
P1790
8P
CN901
8P
P1701
12P
P1791
7P
CN902
7P
P1751
3P
CN904
3P
SH
SH
A
F
AD
MD ME
MD ME
PC
PP
FP
FP
FFC
FFC FFC
LP LV
LP LV
PB
PE
PB
PA
DP
PF PG
P1781
9P
PI PJ
PI PJ
PK
PK
SC3100
33P
DU
QCNW-C025WJQZ
QCNW-C031WJQZ
QCNW-C024WJQZQCNW-C523WJQZ QCNW-C524WJQZ
QCNW-C023WJQZ
P1903
12P
P3701
10P
MF
MF
P1904
2P
AH
To-Display
Cable
d
io
AUDIO I/F UNIT
QCNW-C036WJQZ:Harness A
DC-DC UNIT
PC CARD UNIT
QCNW-C018WJPZ:Harness B
QCNW-C018WJPZ:Harness A
QCNW-C018WJPZ:Harness C

Other manuals for Sharp TU-GA1U-S

Related product manuals