EasyManua.ls Logo

Sharp TU-GA1U-S - Using Memory Card; Important Notes on Memory Card Usage

Sharp TU-GA1U-S
186 pages
To Next Page IconTo Next Page
To Next Page IconTo Next Page
To Previous Page IconTo Previous Page
To Previous Page IconTo Previous Page
Loading...
44
87109654321
A
B
C
D
E
F
G
H
TU-GA1U-S
TU-GAD
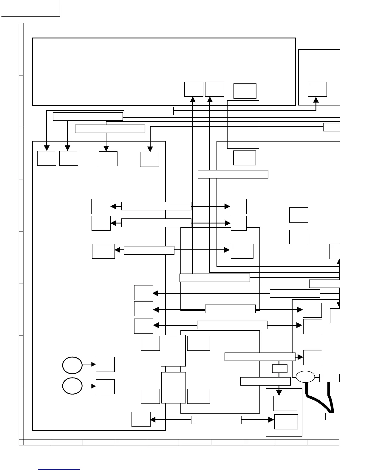
OVERALL WIRING DIARAM-1/2
MAIN UNIT
DUNTKC619FE05
DUNTKC663FE01
DUNTKC259FE05
DVI
FRONT UNIT
DUNTKC483DE0
2
MDR
DUNTK
C
P3802
10P
P401
10P
P3803
15P
P501
15P
SC3802
45P
SC7200
45P
P5701
60P
SC2500
60P
P5702
60P
SC2501
60P
P15
1
4
P6
0
1
4
QCNW-C026WJQZ
P5703
12P
CPU UNIT
DUNTKC427FE12
P3804
30P
P2402
30P
P5705
8P
P3805
4P
P3800
5P
P6002
5P
P3801
15P
CNA101
15P
P6003
8P
CNA102
Relay
8P
P6001
7P
P8502
9P
P8506
5P
SC2102
80P
BtoB
SC9302
80P
P5706
3P
P5707
3P
FAN
FAN
P1001
6P
P801
6P
P5708
7P
AF AD PS
MA
MB
FC
PA
SF
SJ
SA
SC
SJ
SF SH
SH
FC
MB
MA
DU DP
AF
FFC
QCNW-C034WJQZ
QCNW-C033WJQZ
QCNW-C598WJPZ
QCNW-C035WJQZ
QCN
W
QCNW-C014WJQZ
P5711
2P
AH
QCNW-C030WJPZ:Harness A
QCNW-C030WJPZ:Harness B
QCNW-C011WJPZ:Harness A
QCNW-C011WJPZ:Harness B
QCNW-C041WJQZ:Harness B
QCNW-C036WJQZ:Harness B
QCNW-C036WJQZ:Harness C
AV SUB UNIT
B to B
B to B
1-bit AMP
Audio
AUDIO I
/
QCNW-C036
W
QCNW-C041WJQZ:Harness A
AV UNIT

Other manuals for Sharp TU-GA1U-S

Related product manuals