EasyManua.ls Logo

Sharp XL-50H - Page 27

Sharp XL-50H
60 pages
Print Icon
To Next Page IconTo Next Page
To Next Page IconTo Next Page
To Previous Page IconTo Previous Page
To Previous Page IconTo Previous Page
Loading...
– 27 –
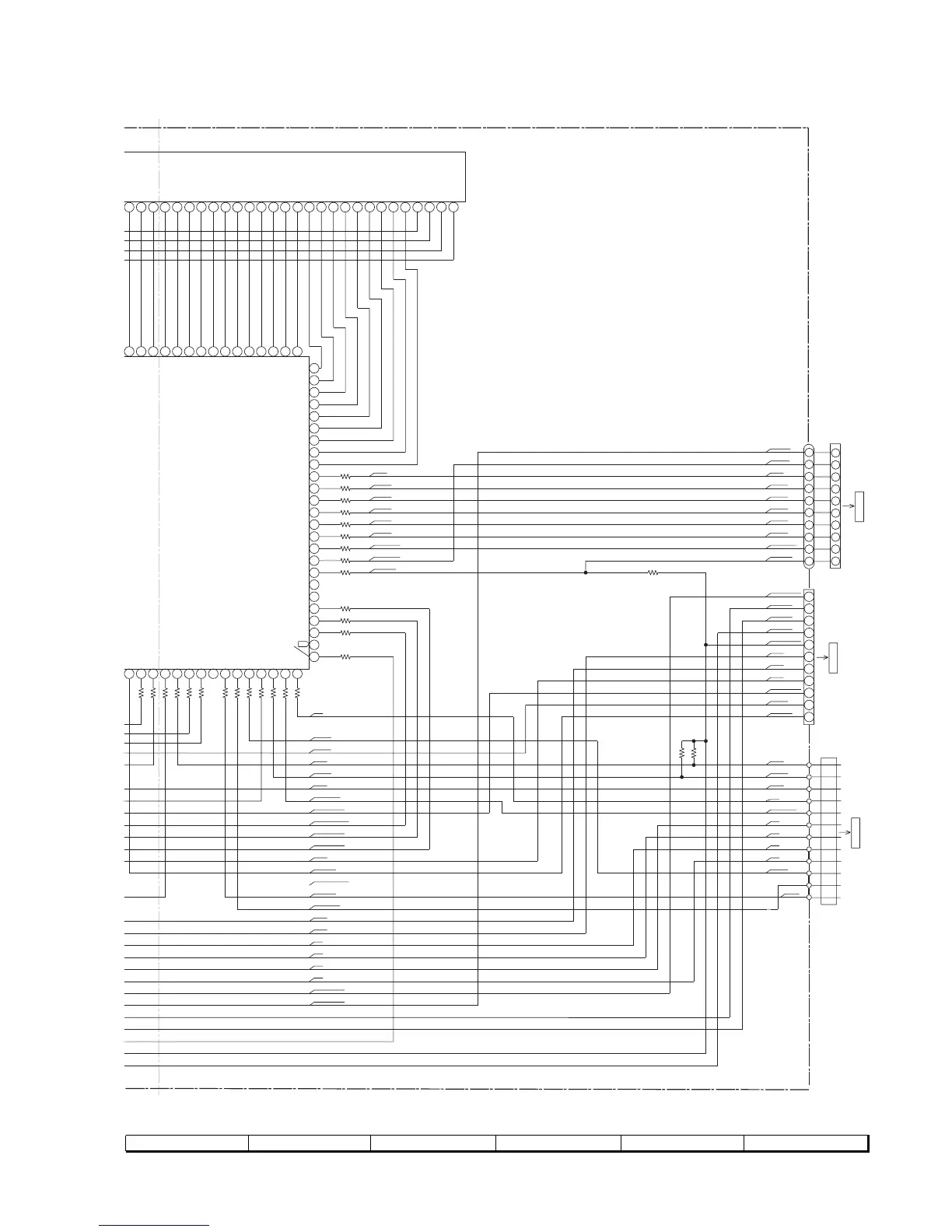
XL-40H/50H
Figure 27 SCHEMATIC DIAGRAM (4/6)
7
8 9 10 11 12
R785
1K
R786
47K
R789
47K
CFW704
12
1
CNS703
11
10
9
8
7
6
5
4
3
2
1
BI702
10
9
8
7
6
5
4
3
2
1
LCD701
LCD DISPLAY
R784
47K
R776
1K
R742
1K
IC701
X
0026SJ
R
OL MICROCOMPUTER
90
89
88
87
86
85
84
83
82
81
80
79
78
77
76
75
74
73
72
71
70
69
68
67
66
65
64
63
62
61
60
59
58
57
56
55
54
53
52
51
50
49
48
47
46
45
44
43
42
41
40
39
38
37
36
R762
1K
R777
1K
R759
1K
R758
1K
R760
1K
R757
1K
R774
1K
R763
1K
R767
1K
R771
1K
R761
1K
R765
1K
R764
1K
R768
1K
R753
1K
R754
1K
R749
1K
R750
1K
R751
1K
R752
1K
R766
1K
R772
1K
R773
1K
NC
BIAS
PU_IN
CD_STB
CD_STB
BUS0
BUS0
BUS1
BUS1
BUS2
BUS2
BUS3
BUS3
BUCK
BUCK
CCE CCE
CD_RES
CLID_SW
CD_RES
CD+B
DI
CE
CL
DO
STEREO
SD
VSM VSM
DATADATA
CLE CLE
D_GND
U_CON5V
M_12V
A_12V
B_CAN
BIAS
RUN_PLS
REC
MOT
SOL
TAPE_SW
CD+B
SD
B_CAN
STEREO
RUN_PLS
CLID_PRO
TAPE_SW
DI
DO
CL
CE
PU_IN
REC
MOT
SOL
MVOL_IND
MVOL_UP
MVOL_DW
CLID_SW
P_STB P_STB
P_MUTE
2.5V
2.5V
2.5V
2.5V
2.5V
2.5V
2.5V
2.5V
2.5V
2.5V
2.5V
2.5V
2.5V
2.5V
2.5V
2.5V
2.5V
2.5V
2.5V
2.5V
2.5V
2.5V
2.5V
2.5V
4.6V
4.3V
4.3V
4.3V
4.3V
4V
5V
5V
5V
5V
5V
5V
5V
5V
5V
5V
5V
5V
5V
5V
5V
0V
0V
0V
0V
0V
BACK_LIGHT
P_MUTE
CCE
CLID_DW
CLID_UP
SEG10
SEG11
SEG12
SEG13
SEG14
SEG15
SEG16
SEG17
SEG18
SEG19
SEG20
SEG21
SEG22
SEG23
SEG24
SEG25
SEG26
SEG27
SEG28
SEG29
SEG30
SEG31
SEG32
MVOL_DW
BUS1
MVOL_UP
SEG33
SD
STEREO
BUS3
SURR
MVOL_IND
CD_RES
DATA
CLE
REMOCON
P_CONT
P_MUTE
PU_IN
B-CAN
P_STB
CD_STB
BUS0
BUS2
BUCK
JOG_DOWN
JOG_UP
CD+B
SYS_STOP
POWER
42
41
40
3938
37
36
35
34
33
32
31
3029
28
27
26
25
2423222120
1918
17
16
15
CNS702
10
9
8
7
6
5
4
3
2
1
+B
+B
+B
+B
+B
+B
+B
+B
CNS704
P25 8-B
CNP702
P28 1-B
TO CD PWB
CNP703
P24 6-H
TO MAIN PWB
TO MAIN PWB

Table of Contents

Related product manuals