EasyManua.ls Logo

Shining 3D EinScan Pro 2X - Scan Workflow

Shining 3D EinScan Pro 2X
137 pages
Print Icon
To Next Page IconTo Next Page
To Next Page IconTo Next Page
To Previous Page IconTo Previous Page
To Previous Page IconTo Previous Page
Loading...
---

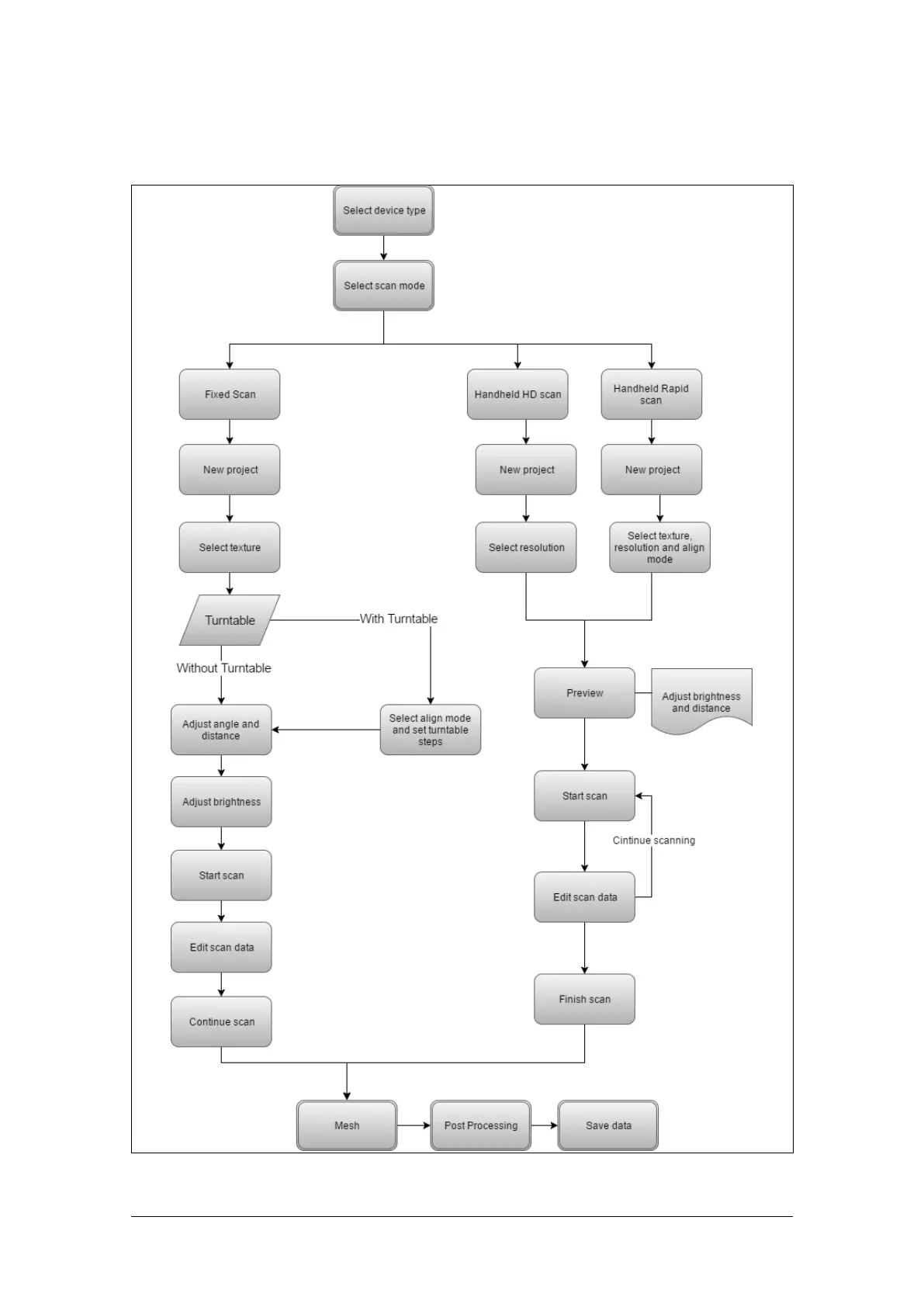
4.4. Scan Workflow

Table of Contents

Related product manuals