EasyManua.ls Logo

Siemens LME22.331A2 - Connection Diagram: LME41 Series

Siemens LME22.331A2
25 pages
Print Icon
To Next Page IconTo Next Page
To Next Page IconTo Next Page
To Previous Page IconTo Previous Page
To Previous Page IconTo Previous Page
Loading...
21/25
Building Technologies CC1N7101en
HVAC Products 27.11.2008
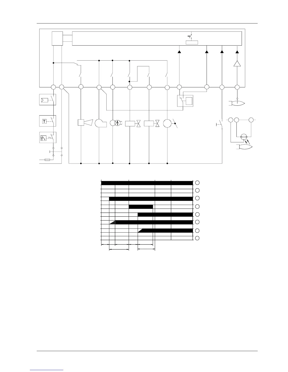
Connection diagram and control sequence LME41…
NT
RESET
EK
FSV
ION
1
2
3
M
4
BV1
5
BV2
7
Z
10
AL
T
12
R / W
GP
STB
9
7101a02e/0708
p
a
6
LP
8
EK2
11
K1
K2/1
K3
K4
K2/2
H
Si
SA
L
N
QRC
br
bl
sw
12
12
Only LME23...
K5
μ
C control
SB / R
W / GP
AL
M
LP
BV1
Z
FS
tw
t1
t3n
TSA
7101d10/0408
t10
EK2
12
10
3
7
4
1
8
t3
A
B
C
D
11
t1´

Related product manuals