EasyManua.ls Logo

Siemens NEC Article 409 - Page 27

Siemens NEC Article 409
30 pages
To Next Page IconTo Next Page
To Next Page IconTo Next Page
To Previous Page IconTo Previous Page
To Previous Page IconTo Previous Page
Loading...
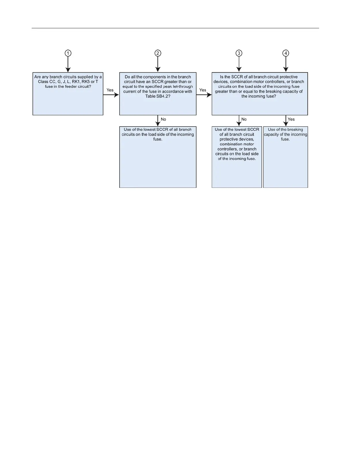
Flow chart for calculating the SCCR of a component
5.2 Calculation of the short-circuit current rating of current-limiting feeder components
Short-circuit current rating (SCCR) of industrial control panels
Reference Manual, 06/2013, A5E31896849002A/RS-AA/001
27
Figure 5-3 SB4.3 (2)

Related product manuals