EasyManua.ls Logo

Sincro EW-AC - Page 14

Sincro EW-AC
24 pages
Print Icon
To Next Page IconTo Next Page
To Next Page IconTo Next Page
To Previous Page IconTo Previous Page
To Previous Page IconTo Previous Page
Loading...
14
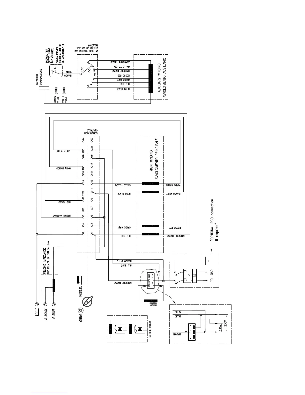
Colori
colours
couleur
farbe
color
Blu:
blue
bleu
blau
azul
Grigio:
grey
gris
grau
gris
Marrone:
brown
marron
braun
marrĂ²n
Rosso:
red
rouge
rot
rojo
Arancione:
orange
orange
orange
anaranjado
Giallo:
yellow
jaune
gelb
amarillo
Viola:
violet
violette
violett
violeta
SCHEMA ELETTRICO - WIRING DIAGRAM - SCHEMA ELECTRIQUE - SCHALTPLANE - ESQUEMA ELECTRICO

Related product manuals