EasyManua.ls Logo

Sinoboom GTZZ14EJ - Gtzz14 Ej; Decals;Nameplates (CE-Metric)

Sinoboom GTZZ14EJ
118 pages
Print Icon
To Next Page IconTo Next Page
To Next Page IconTo Next Page
To Previous Page IconTo Previous Page
To Previous Page IconTo Previous Page
Loading...
© Dec 2021 10-8 GTZZ14EJ&16EJ Operation Manual
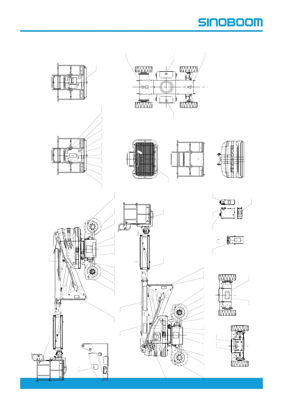
DECALS/NAMEPLATES INSPECTION
DECALS/NAMEPLATES (CE-METRIC)-GTZZ14EJ
K
B
Q
K
Q
(14)
(6)(7) (9)(6) (7)
(33)
(6)(7) (4)
2 6 7 9
23
13 14 1915 16 17 18 20
8
(2)
292826
37
3635
33
(4) (4)
4
(11)
27
1110
25
22
17
24
5
38
34
21
30
31
1 3
12
32
(2)
(2)
39
40
(22)

Table of Contents

Other manuals for Sinoboom GTZZ14EJ

Related product manuals