EasyManua.ls Logo

Smiths TRAK 9100 - Page 93

Default Icon
111 pages
Print Icon
To Next Page IconTo Next Page
To Next Page IconTo Next Page
To Previous Page IconTo Previous Page
To Previous Page IconTo Previous Page
Loading...
TRAK MODEL 9200 MODULAR FREQUENCY/TIME SYSTEM
TM4400013 REV. D
1-3
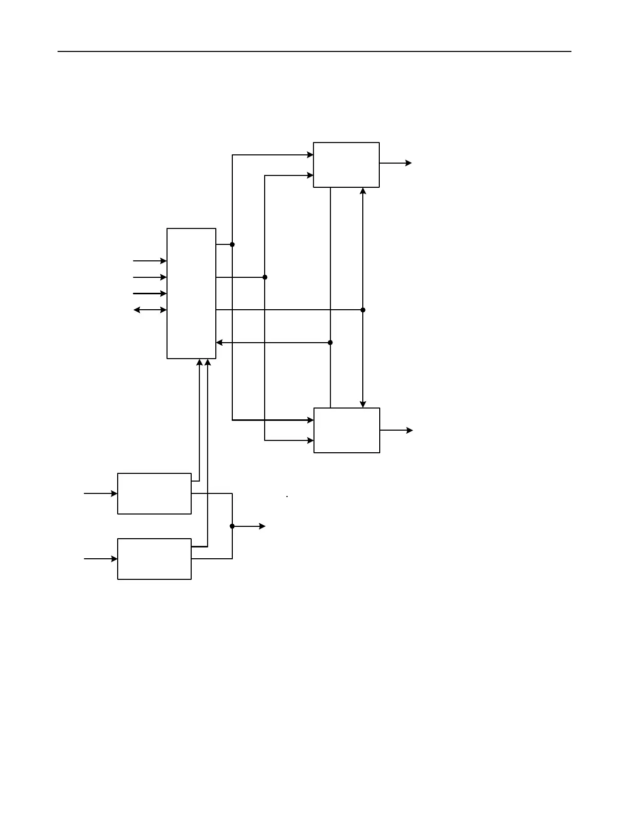
Figure 1-2.
DC to all
modules
"B" Refs.
A/B Switch
"A" Refs.
Model 9200
Block
Diagram
P.S. Status
"A" References
"B" References
Status
A/B Switch
(Signals
To/From
9100)
Terminator
and
Fault Logic
Model
9250
DDM or TEL,
1 of 14,
Model 9106 or
9111
DDM or TEL,
14 of 14,
Model 9106 or
9111
Power Supply "A"
Model 9220
Power Supply "B"
Model 9220
Status
1 PPS,
5 MPPS,or
Composite Out
(Selected in DDM)
or T1 or E1 from
TEL
1 PPS,
5 MPPS,or
Composite Out
(Selected in DDM)
or T1 or E1 from
TEL
Power
Input
A
Power
Input
B

Table of Contents