EasyManua.ls Logo

SOMMER STArter - Connection Diagram

SOMMER STArter
30 pages
Print Icon
To Previous Page IconTo Previous Page
To Previous Page IconTo Previous Page
Loading...
– 30
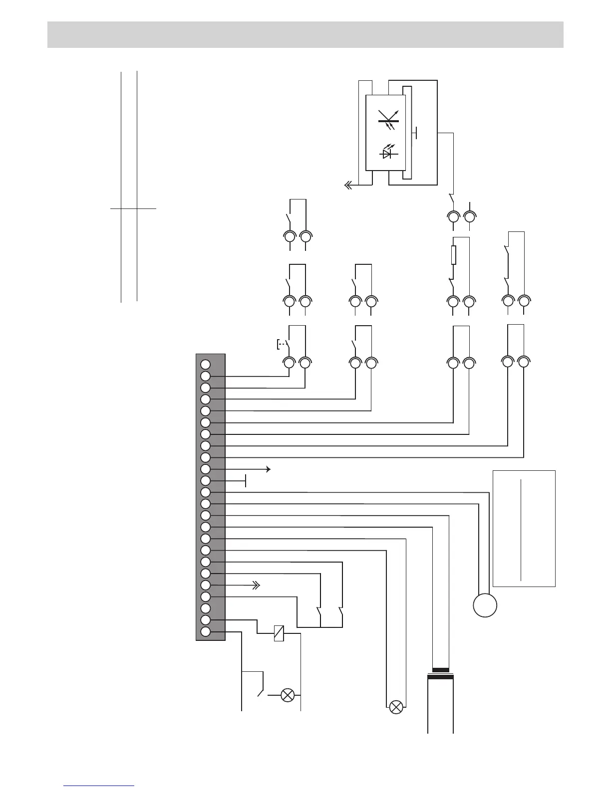
Connection diagram
1
2
3
4
5
6
78
9
10
11
12
13
14
15
161718
19
2021
22
23
24
GND
Button 1
GND
Button 2
Safety 1
Safety 2
+ 24 V regulated
GND
Motor
Motor
Trans. sec.
Warning light 1, 24V, regulated
Door OPEN end switch
+12V / 10mA max.
Floating relay output
GND / optical sensor power supply
Internal button
Internal pull
button
Timer hold gate open
with automatic closing function only
External key switch
GND
Motor
Optional
K1
Stairwell light
automatic
230V AC
Light 1
L1
N
Optional
Warning light_1 max. 21 W
L1
N
PRI
SEC
24V AC
Tr1
Transformer
X1
Fraba strip
S8.1
R1
GND
+12 V
Signal
GND
Brown
Brown
White White
FR 1
As-delivered status
As-delivered status
alternative
Photo eyer power supply
+24V max 100mA
alternative
Timer
alternative
LS1.2
+12 V
+12 V
S1
S1
LS1.1
8.2k
Ω
LS 1.3
Green
Green
ES OPEN
ES CLOSE
Reed contacts
Door CLOSE end switch
Terminal
Max. permissible cable length
10, 11, 16, 17, 20, 21
2, 3, 4, 5, 6, 7, 8, 9
10 m
30 m
102011-0-OCE-Rev.B
White
K1
12 black
= drive left:
13 red
12 red
= drive right:
13 black

Other manuals for SOMMER STArter

Related product manuals