EasyManua.ls Logo

Sony BDP-S186 - Page 32

Sony BDP-S186
105 pages
Print Icon
To Next Page IconTo Next Page
To Next Page IconTo Next Page
To Previous Page IconTo Previous Page
To Previous Page IconTo Previous Page
Loading...
L
R
C
N801
L
A
N
(
1
0
0
)
I
C
3
07
(AC IN)
3-1
BDP-BX18/S185/S186
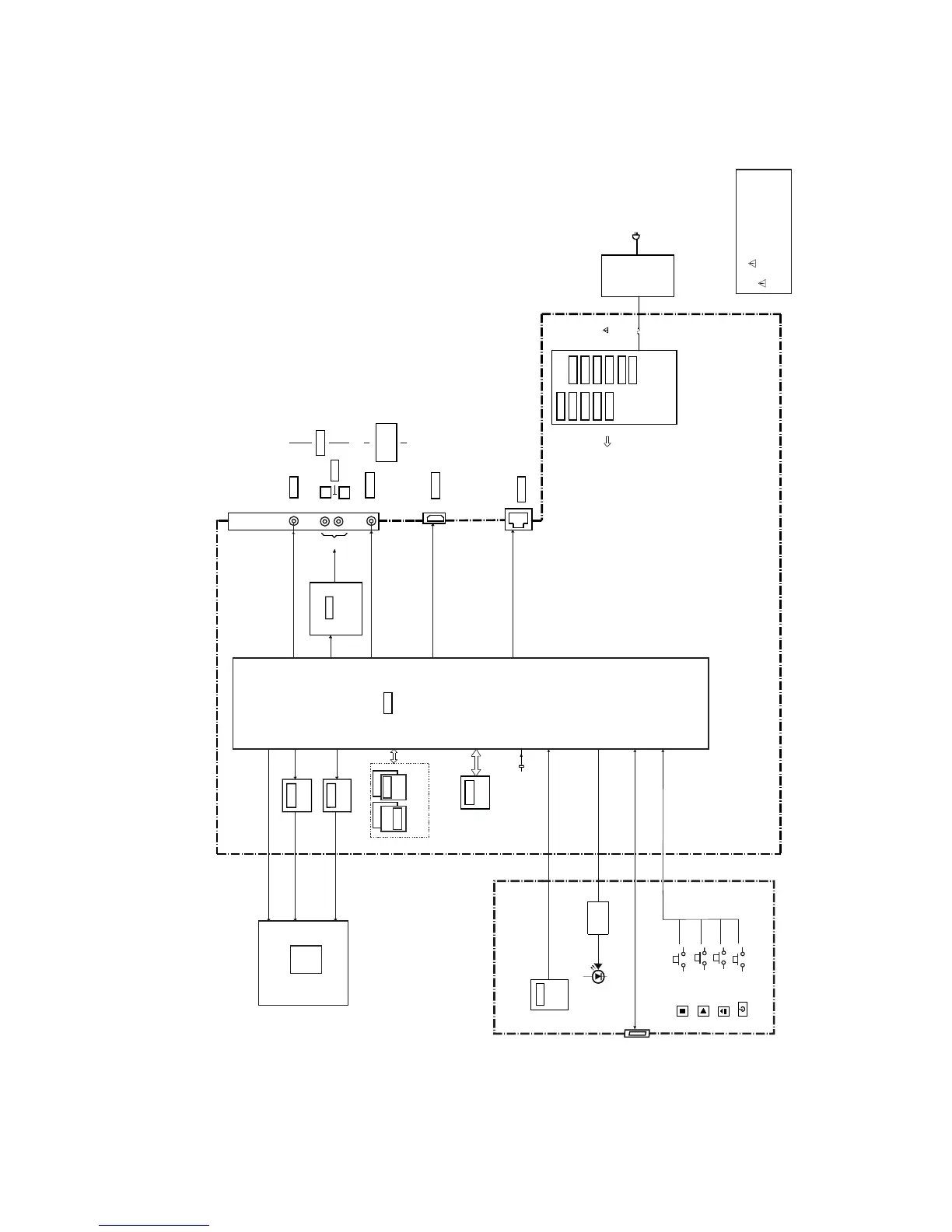
SECTION 3
BLOCK DIAGRAMS
3-1. OVERALL BLOCK DIAGRAM
PS301
PS302
The components identi ed by
mark
or dotted line with mark
are critical for safety.
Replace only with part number
specifi ed.
IC902
AUDIO LINE
DRIVER
HDMI
USB
ETHERNET
VIDEO
AUDIO
(ANALOG OUTPUT)
(DIGITAL OUTPUT)
AUDIO
MB-143 BOARD
CN701
HDMI OUT
COAXIAL
AUDIO
REGULATOR
I
C
3
06
I
C
3
02
I
C
3
01
I
C
3
10
I
C
601
I
C
704
I
C
703
I
C
803
I
C
804
VIDEO
LINE OUT
DIGITAL OUT
PCM/DTS/DOLBY
DIGITAL
SATA I/F, MEMORY CONTROL,
A/V OUT, HDMI, ETHERNET I/F,
USB I/F
MAIN SYSTEM CONTROL, DSP
CXD90007G-AA
IC101
J901
B-BUS
A-BUS
IC206
IC106
IC501
2G NAND
FLASH
X401
27MHZ
CN201
IC710
REMOTE
CONTROL
RECEIVER
Blu-ray
DVD
DRIVE
BD DRIVE
FR-316 BOARD
D720
(WHITE)
SWITCHING
REGULATOR
1.2V
3.3V
UNSW5V
UNSW3.3V
IC1271
IC2201
SA
DRIVE
MOTOR
DRIVE
S701
STOP
S702
OPEN/CLOSE
S703
PLAY
DDR3 SDRAM
I
C
603
S700
POWER
LED
IR
KEY
1Gb DDR3
2Gb DDR3
1.5V
Q720
LED DRIVER

Related product manuals