EasyManua.ls Logo

Sony CCD-TRV98 Operating Instructions (primary manual) - Page 79

Sony CCD-TRV98 Operating Instructions  (primary manual)
80 pages
To Next Page IconTo Next Page
To Next Page IconTo Next Page
To Previous Page IconTo Previous Page
To Previous Page IconTo Previous Page
Loading...
79
Quick Reference
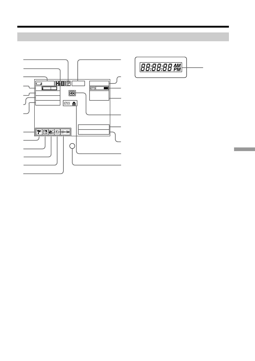
Operation indicators
LCD screen and Viewfinder Display window
Identifying the parts and controls
wd
min
TW
0:00:00
STBY
40
END
SEARCH
SEPIA
M
. FADER
CINE
M
A
9
4
5
6
7
0
8
qa
qd
qs
3
1
2
qf
qh
qk
ql
w;
wa
ws
qg
qj
12:00:00
A
M
JUL
4 2001
1 Recording mode indicator (p. 54)/
Mirror mode indicator (p. 21)
2 Hi8 format indicator
3 Remaining battery time indicator
(p. 25)
4 Exposure indicator (p. 41)/Zoom
indicator (p. 23)
5 Fader indicator (p. 36)
6 Wide mode indicator (p. 34)
7 Picture effect indicator (p. 38)
8 Volume indicator (p. 29)
9 PROGRAM AE indicator (p. 40)
q; Backlight indicator (p. 25)
qa SteadyShot off indicator (CCD-
TRV68/TRV78/TRV88/TRV98 only)
(p. 52)
qs Manual focusing indicator (p. 42)
qd Built-in light indicator (p. 47)
qf STBY/REC indicator (p. 20)/Video
control mode indicator (p. 31)
qg Tape counter indicator (p. 25)/
Self-diagnosis display indicator (p. 61)
qh Remaining tape indicator (p. 25)
qj END SEARCH indicator (p. 28)
qk NIGHTSHOT indicator (p. 26)
ql AUTO DATE indicator (p. 18)/Date
indicator (p. 18, 27)
w; Time indicator (p. 18, 27)
wa Warning indicators (p. 62)
ws Recording lamp (p. 20)
This indicator appears in the viewfinder
only
wd Date or time indicator (p. 18, 27)/Tape
counter indicator (p. 25)/Self-diagnosis
display indicator (p. 61)

Related product manuals