EasyManua.ls Logo

Sony CDX-M800 - Rds; Tuning in a Station through a List; List-Up; Overview of RDS

Sony CDX-M800
64 pages
Print Icon
To Next Page IconTo Next Page
To Next Page IconTo Next Page
To Previous Page IconTo Previous Page
To Previous Page IconTo Previous Page
Loading...
15
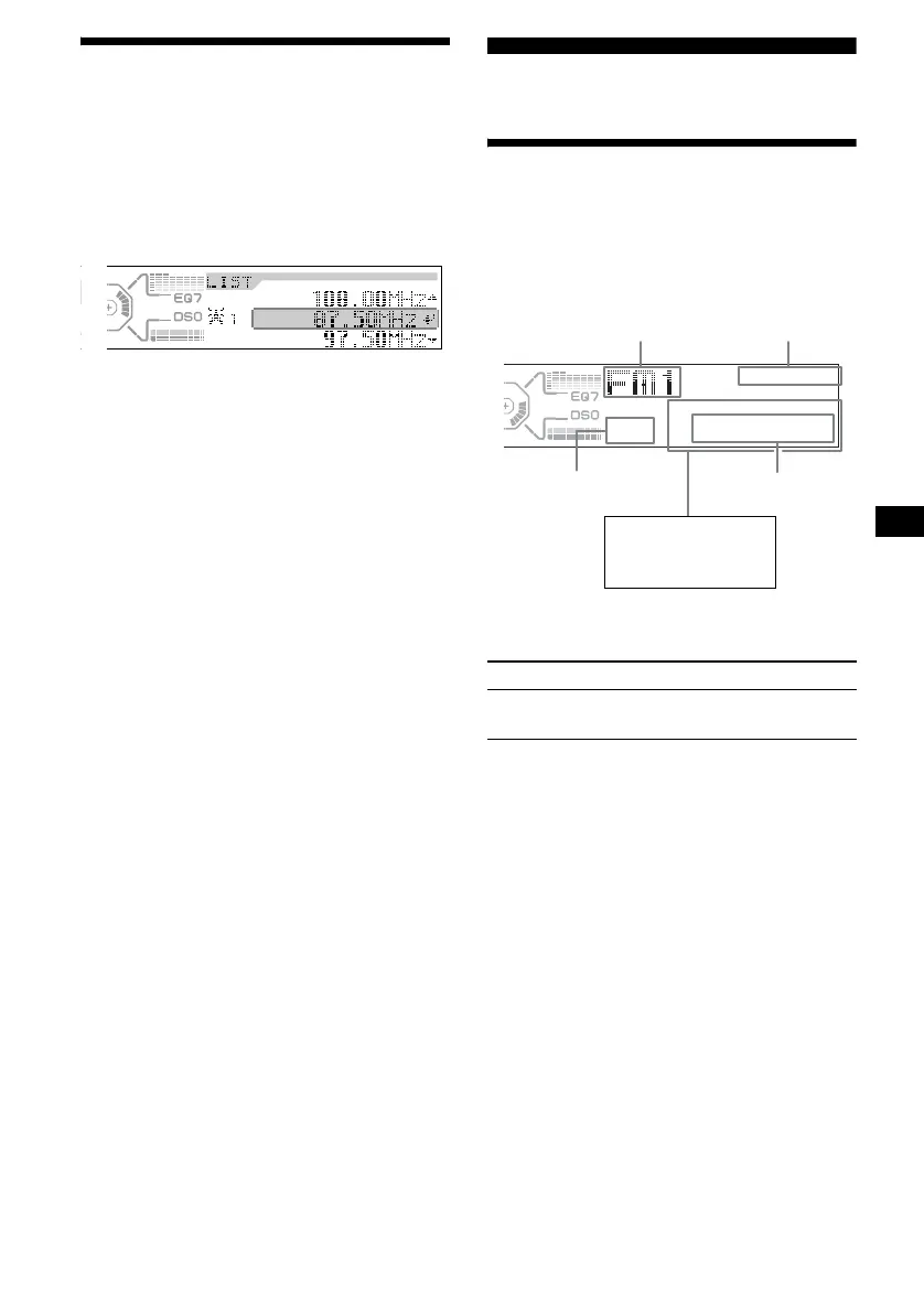
Tuning in a station through a
list
— List-up
1 During radio reception, press (LIST)
momentarily.
The frequency or the name assigned to the
current station appears in the display.
2 Press M or m repeatedly until you find
the desired station.
If no name is assigned to the selected station,
the frequency appears in the display.
3 Press (ENTER) to tune in the desired
station.
RDS
Overview of RDS
FM stations with Radio Data System (RDS)
service send inaudible digital information along
with the regular radio programme signal. For
example, one of the following will be displayed
upon receiving a station with RDS capability.
* See “Tuning in stations by programme type” on page
18.
RDS services
RDS data offers you other conveniences, such as:
Automatic retuning of a programme, helpful
during long-distance drives. — AF t page 16
Receiving traffic announcements, even
when enjoying another programme/source.
— TA t page 17
Selecting stations by the type of
programme. — PTY t page 18
Automatic clock time setting. — CT
t page 19
Notes
Depending on the country or region, not all of the
RDS functions are available.
RDS may not work properly if the signal strength is
weak or if the station you are tuned to is not
transmitting RDS data.
To Press
Switch display
item
(DSPL/PTY)
Preset
number
Frequency
Displayable items*
Station name
Programme type
Radio band
Clock

Table of Contents

Other manuals for Sony CDX-M800

Related product manuals