EasyManua.ls Logo

Sony CFD-S22L - Block Diagram - CD Section

Sony CFD-S22L
50 pages
Print Icon
To Next Page IconTo Next Page
To Next Page IconTo Next Page
To Previous Page IconTo Previous Page
To Previous Page IconTo Previous Page
Loading...
CFD-S22L/S32L
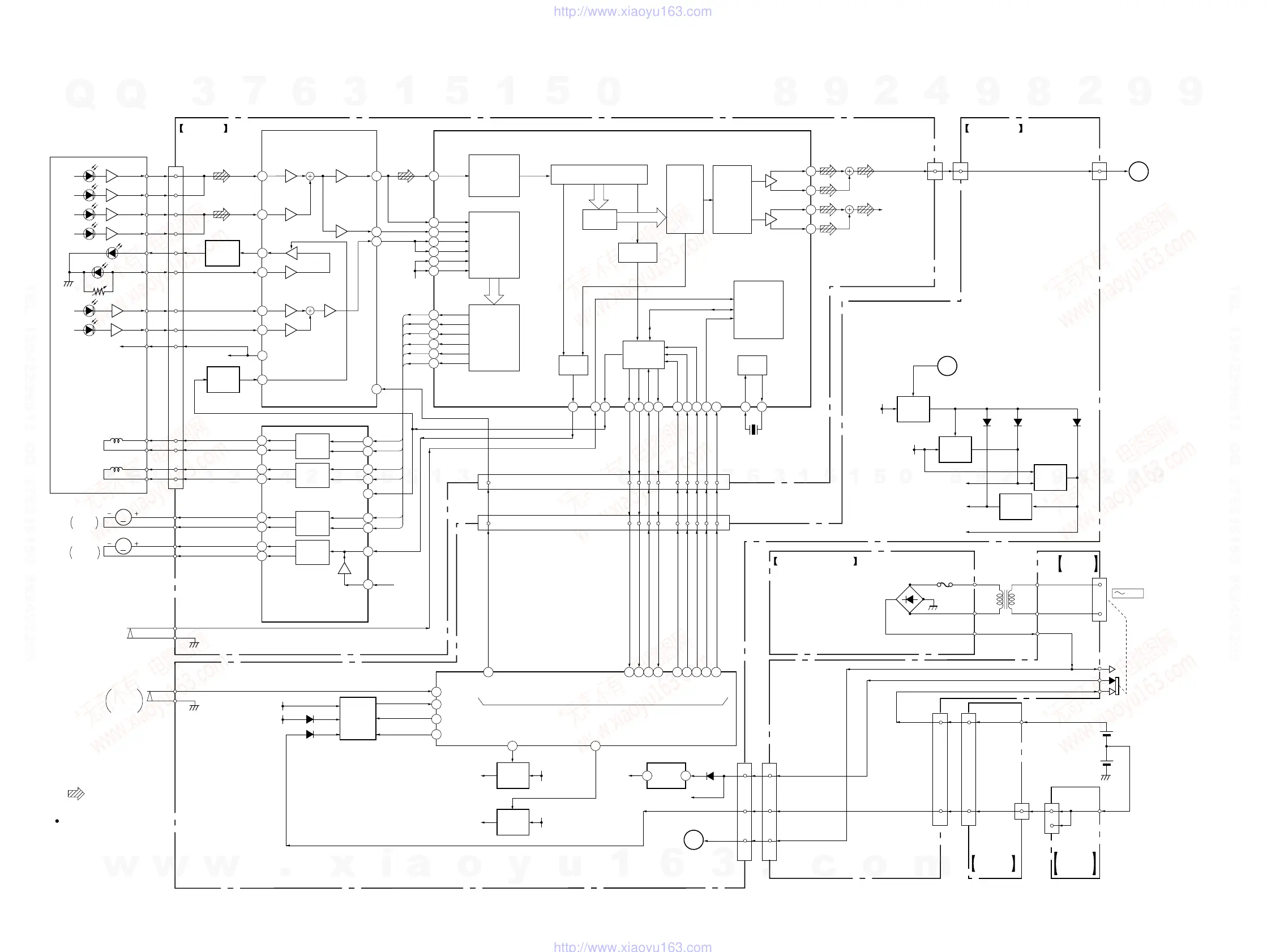
6-3. BLOCK DIAGRAM — CD SECTION —
– 19 – – 20 –
A
C
B
E
F
D
LD
PD
LD POWER
CONTROL
Q701
PD1
PD2
LD
PD
E
F
VC
12
CNP701
10
11
13
7
5
14
16
9
3
2
4
1
RFO
FE
TE
AGC CONT
8
7
10
LD ON
19
2
5
3
18
11
13
154
RF AMP
IC701
2
13
14
TRACKING
COIL
DRIVE
24
20
FOCUS
COIL
DRIVE
TFDR
3
TRDR
FFDR
23
FRDR
5
SFDR
6
SRDR
SLED
MOTOR
DRIVE
25
SPINDLE
MOTOR
DRIVE
SPIN
VREF
MUTE
T+
T–
17
18
F+
F–
12
11
SL+
SL–
15
16
SP+
SP–
TRACKING
COIL
FOCUS
COIL
OPTICAL PICK-UP
BLOCK
(KSS-213C)
M
M
M702
SLED
MOTOR
M701
SPINDLE
MOTOR
SLED/SPINDLE
MOTOR DRIVE,
TRACKING/FOCUS
COIL DRIVE
IC703
S702
(LIMIT)
RFAC
RFDC
FE
SE
TE
VC
CE
INTERNAL
BUS
EFM DEMODULATOR
CPU
INTERFACE
MDP
XLON
SENS
SQSO
SCOR
SSTP
SQCK
DATA
XLAT
CLK
SCLK
XRST
XTAO
XTAI
D/A
INTERFACE
OVER
SAMPLING
DIGITAL
FILTER
&
SERIAL
IN
INTERFACE
SERVO
INTERFACE
&
SERVO AUTO
SEQUENCER
AOUT1
LOUT1
AOUT2
LOUT2
PWM
AMP
PWM
AMP
CD R
1
2
51
39
40
41
38
42
26 27 14 8 1 202 5 6 7 66 679 3
70
72
77
75
SYSTEM SERVO PROCESSOR,
DIGITAL SIGNAL PROCESSOR
IC702
13
70
80
6 8 7 12 11 10 5 91
X701
16.9344MHz
C-AGC
CONT
C-SENS
C-SQSO
C-SQCK
C-SCOR
C-DATA
C-LATCH
C-CLOCK
C-SCLK
C-XRST
C-DOOR
CD
RADIO
71
CD
SYSTEM CONTROL
IC501 (1/2)
RADIO
6V REG
Q513,514
CD
3.3V REG
Q511,512
3.3V REG
IC502
AUDIO 6VRA6V
COM 3.3VCD3.3V
65
BT-CHK
22
REG CHK
66
MT-CONT
S501
CD DOOR
OPEN/
CLOSE
3 3
3 2
3.3V
KH321
3 6 13 12 4 9 8 7 5
11
22
1
3
1
3
CNP902
POWER
SWITCH
Q951
POWER
SWITCH
Q952,953
AUDIO
6V REG
Q955
COM
3.3V REG
Q957
P. CONT
VDD
VDD
D955 D951 D952
VDD(SW)
COM 3.3V
AUDIO 6V
SECONDARY BOARD
AC-HI
VDD
CNB901(1/2)
CNP901
BATTERY
BOARD
POWER
BOARD
4
1
2
D901 - 904
T901
POWER
TRANSFORMER
CNJ901
AC IN
CNB901(2/2)
CNP904
3
CD BOARD
04
MAIN BOARD (1/2)
HALF
BATTERY
BOARD
• Signal path
: CD
R-ch : same as L-ch.
LD ON
SWITCH
Q702
REG,AC
BATTERY
CHECK
Q501-504
SUB CODE
PROCESSOR
DIGITAL
CLV
TIMING
LOGIC
ASYMMETRY
CORRECTION
&
DIGITAL
PLL
OPERATIONAL
AMPLIFIER
ANALOG SWITCH
&
A/D
CONVERTER
TFDR
TRDR
FFDR
FRDR
SFDR
SRDR
30
31
32
33
28
29
SERVO
DSP
&
PWM
GENERATOR
27
15 12 5 6 14 9 10 11 13
11
7
TF
TR
FF
FR
SF
SR
FF
FR
SF
SR
TF
TR
VREF
43
CNP702(1/2)
CNP502(1/2)
D956
VDD
VDD(SW)
D509
D511
VREF
VREF
CNP702(2/2) CNP502(2/2) CNP505(1/3)
15 3 3
F902
CD L
VREF
DRY BATTERY
SIZE " D "
(IEC DESIGNATION R20)
6PCS,9V
4.5V
4.5V
w
w
w
.
x
i
a
o
y
u
1
6
3
.
c
o
m
Q
Q
3
7
6
3
1
5
1
5
0
9
9
2
8
9
4
2
9
8
T
E
L
1
3
9
4
2
2
9
6
5
1
3
9
9
2
8
9
4
2
9
8
0
5
1
5
1
3
6
7
3
Q
Q
TEL 13942296513 QQ 376315150 892498299
TEL 13942296513 QQ 376315150 892498299
http://www.xiaoyu163.com
http://www.xiaoyu163.com

Related product manuals