EasyManua.ls Logo

Sony D-V8000 - Page 44

Sony D-V8000
78 pages
Print Icon
To Next Page IconTo Next Page
To Next Page IconTo Next Page
To Previous Page IconTo Previous Page
To Previous Page IconTo Previous Page
Loading...
– 60 –
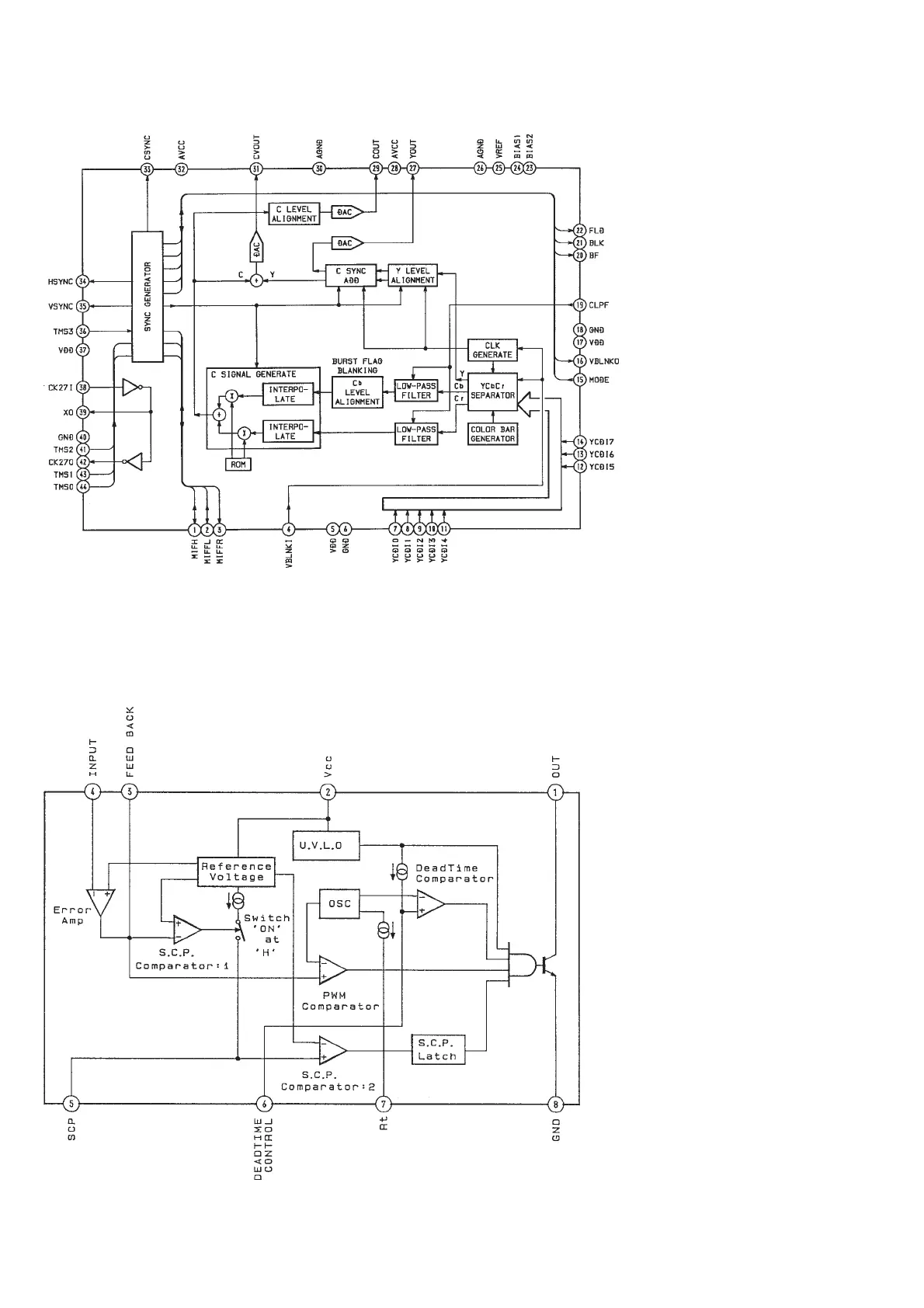
IC920 TC90A07U
– MAIN Board (2/2) –
IC820 TL5001CD