EasyManua.ls Logo

Sony DCR-PC115E - Page 203

Sony DCR-PC115E
268 pages
Print Icon
To Next Page IconTo Next Page
To Next Page IconTo Next Page
To Previous Page IconTo Previous Page
To Previous Page IconTo Previous Page
Loading...
203
Memory Stick
operations
Работа с “Memory Stick”
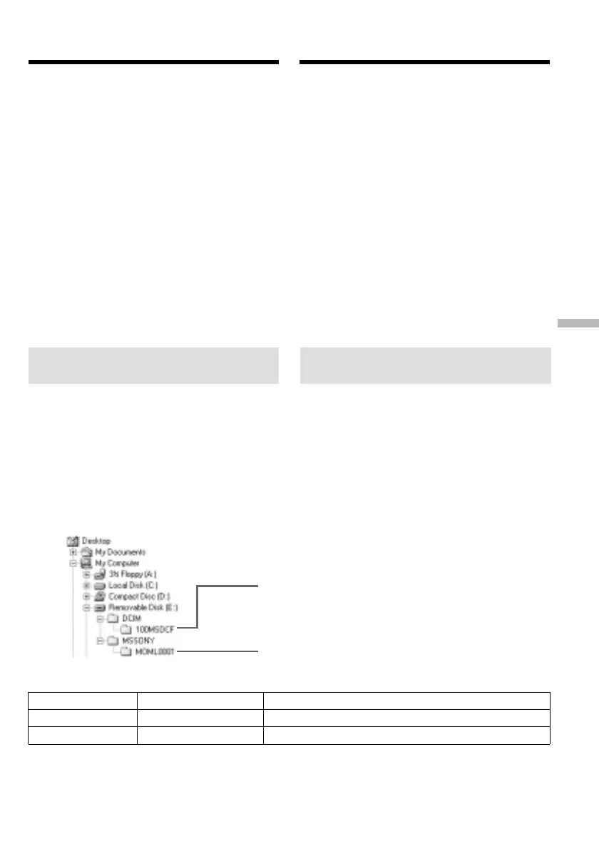
Folder/Папка File/Файл Meaning/Значение
100msdcf DSC0ssss.JPG Still image file/Файл неподвижного изображения
Moml0001 MOV0ssss.MPG Moving picture file/Файл движущегося изображения
Viewing images using computer
Folder containing moving picture data/
Папка, содержащая данные
движущихся изображений
Folder containing still image data/
Папка, содержащая данные
неподвижных изображений
Software
Depending on your application software, the
file size may increase when you open a still
image file.
When you load an image modified using a
retouch software from your computer to the
camcorder or when you directly modify the
image on the camcorder, the image format will
differ so a file error indicator may appear and
you may be unable to open the file.
Communications with your computer
Communications between your camcorder and
your computer may not recover after recovering
from Suspend, Resume, or Sleep.
Image file storage destinations
and image files
Image files recorded with your camcorder are
grouped in folders by recording mode.
The meanings of the file names are as follows.
ssss stands for any number within the range
from 0001 to 9999.
For Windows Me users
(The drive recognising the camera is
[E:].)
Просмотр изображений на
компьютере
Программное обеспечение
В зависимости от прикладного
программного обеспечения, размер файла
при открытии неподвижного изображения
может увеличиться.
В случае загрузки из компьютера на
видеокамеру изображения, измененного
путем ретуширования, или при
непосредственном изменении изображения
на видеокамере его формат изменится,
поэтому может появиться индикатор
ошибки файла и, возможно, файл не
удастся открыть.
Связь с компьютером
После выхода компьютера из режимов
Suspend, Resume или Sleep, связь между
видеокамерой и компьютером может не
восстановиться.
Файлы изображений и места их
хранения
Записанные с помощью видеокамеры файлы
изображений сгруппированы в папки по
режиму записи. Ниже пояснены значения
имен файлов. ssss обозначает любое
число в диапазоне от 0001 до 9999.
Для пользователей Windows Me
(Диск, соответствующий видеокамере
– [E:])

Table of Contents

Other manuals for Sony DCR-PC115E

Related product manuals